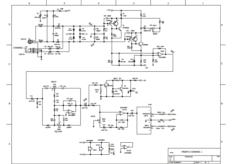
Mackie_Promix_5_Schematic电器原理图s

Mackie_Promix_5_Schematic电器原理图s新质力文库 - 聚焦新质生产力发展的数字化知识库_行业洞察 / 理论成果 / 实践指南免费下载新质力文库
Mackie_Promix_5_Schematic电器原理图s
此内容为付费资源,请付费后查看
2939
立即购买
您当前未登录!建议登陆后购买,可保存购买订单
付费资源

第1页 / 共4页
试读已结束,还剩3页,您可下载完整版后进行离线阅读
THE END
632110器VRI SCTYDGANN父CHANNEL 10191LNE N010R阳60C0055EQHI+L010CPP刚104M1000CA000AVRL-A804C91年4C47n1vRE-00C/0hEQ LOWPROMX S OANN日1EWM面五N以1EE网IMF 1 D4
喜欢就支持一下吧
评论 抢沙发

请登录后发表评论

    请登录后查看评论内容