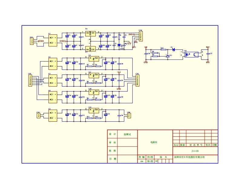
Плата1B051191(PS-20-A2)电器原理图

Плата1B051191(PS-20-A2)电器原理图新质力文库 - 聚焦新质生产力发展的数字化知识库_行业洞察 / 理论成果 / 实践指南免费下载新质力文库
Плата1B051191(PS-20-A2)电器原理图
此内容为付费资源,请付费后查看
2939
立即购买
您当前未登录!建议登陆后购买,可保存购买订单
付费资源

第1页 / 共1页
已完成全部阅读,共1
THE END
立需白中中年十设计张辉灵审核电源板标记数量更改单号签名日期批准J1-28饭本家肌市佳士科技股份有限公司日期图翻共真A4第1真A0
喜欢就支持一下吧
评论 抢沙发

请登录后发表评论

    请登录后查看评论内容