PANASONIC-SA-HE90E_4维修电器原理图

PANASONIC-SA-HE90E_4维修电器原理图新质力文库 - 聚焦新质生产力发展的数字化知识库_行业洞察 / 理论成果 / 实践指南免费下载新质力文库
PANASONIC-SA-HE90E_4维修电器原理图
此内容为付费资源,请付费后查看
2939
立即购买
您当前未登录!建议登陆后购买,可保存购买订单
付费资源

第1页 / 共1页
已完成全部阅读,共1
THE END
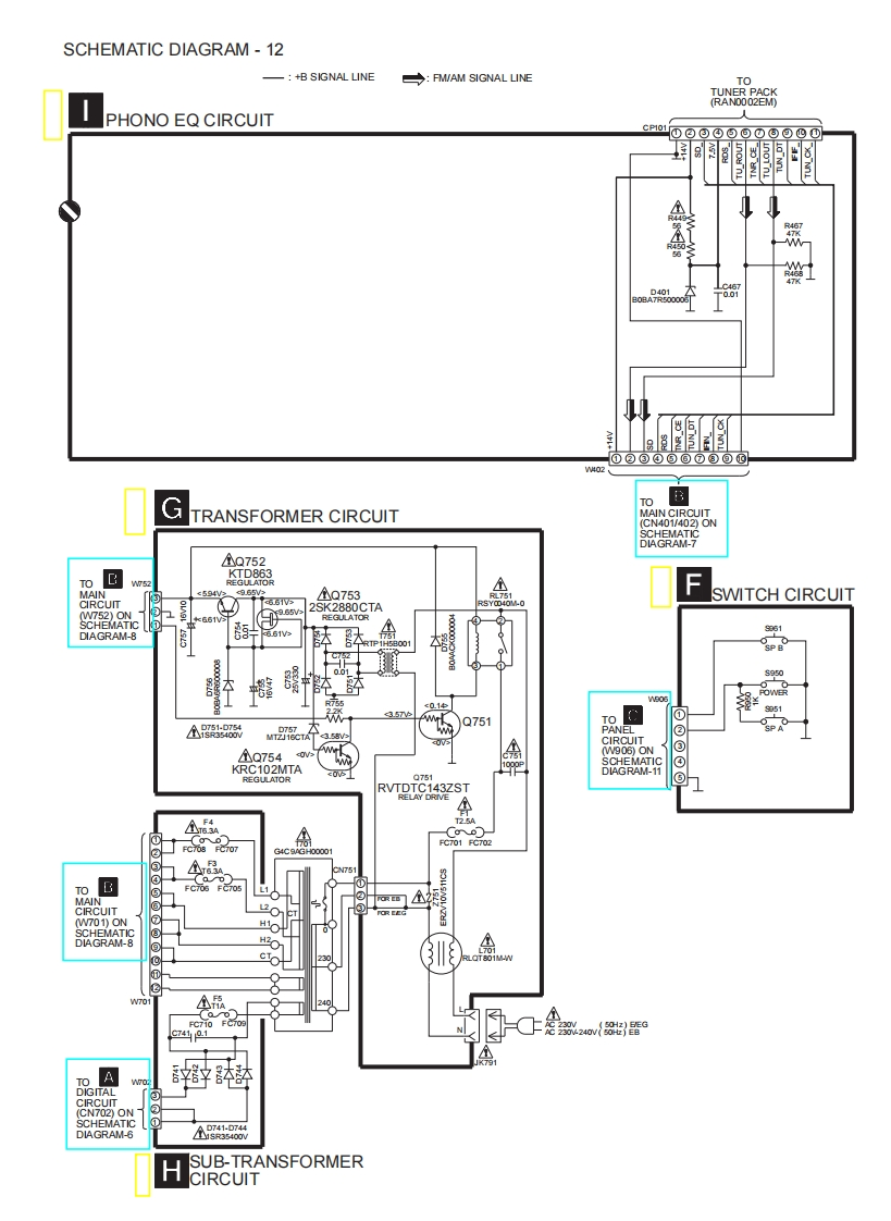
SCHEMATIC DIAGRAM-12一:+B SIGNAL LINE→:FM/AM SIGNAL LINETOTUNER PACK(RANDO02EM)PHONO EQ CIRCUITCP101U④③③⑤⑤)③①四①6阁①②③④⑤⑤⑦③⑨0402GTRANSFORMER CIRCUITA07528P8c594A0753SWITCH CIRCUIT9.65V2SK2880CTAW752).ONREGULATORSCHEMATICDIAGRAM-8001s950本3.5951Q751:SP ACCIRCUITQ754W90S ONKRC102MTAREGULATORe05DIAGRAM-11Q751RVTDTC143ZST4T2.5A&2aF701Ar品N751TOBL1MAINCIRCUIT20(W701)ONSCHEMATICDIAGRAM-8RLOT801M-WW701A腳懿(CN702)ONCHEMADIAGRAM-6HSUB-TRANSFORMERCIRCUIT
喜欢就支持一下吧
评论 抢沙发

请登录后发表评论

    请登录后查看评论内容