

第1页 / 共5页

第2页 / 共5页
试读已结束,还剩3页,您可下载完整版后进行离线阅读
THE END
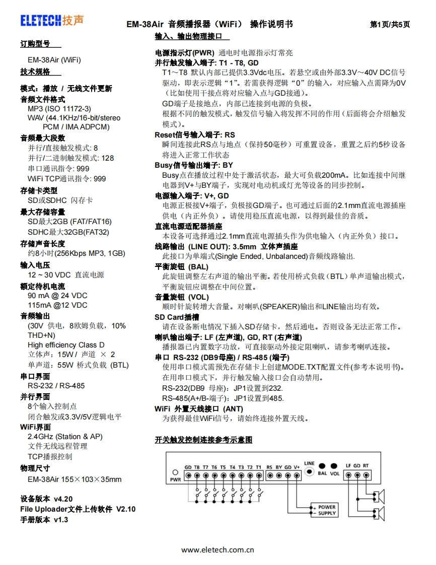
ELETECH技声EM-38Air音频播报器(WiFi)操作说明书第1页/共5页输入、输出物理接口订购型号电源指示灯(PWR)通电时电源指示灯常亮EM-38Air (WiFi)并行触发输入端子:T1-T8,GD技术规格T1~T8默认内部已提供3.3Vdc电压。若悬空或由外部3.3V~40VDC信号驱动,即表示逻辑“1”。若需获得逻辑“0”的输入,对应输入点需降为0V模式:播放/无线文件更新(比如使用干接点将对应输入点与GD接通)。音频文件格式MP3(IS011172-3)GD端子是接地点,内部已连接到电源的负极。WAV (44.1KHz/16-bit/stereo根据不同的触发模式,触发信号输入将发挥不同的作用(后面将会介绍触发PCM IMA ADPCM)模式)。音频最大段数Resetf信号输入端子:RS并行/直接触发模式:8瞬间连接此RS点与地点(保持50毫秒)可重置设备,重置之后约5秒设备并行/二进制触发模式:128将进入正常工作状态串口通讯指令:999Busy信号输出端子:BYWiFi TCP通讯指令:999Busy点在播放过程中处于激活状态,最大可负载200mA。比如连接中间继存储卡类型电器到V+与BY端子,实现对电动机或灯光等设备的同步控制。SD或SDHC闪存卡电源输入端子:V+,GD电源正极接V+端子,负极接GD端子。也可通过后面的2.1m直流电源插座最大存储容量供电(内正外负)。请使用稳压直流电源,以得到最佳的音质。SD最大2GB(FAT/FAT16)直流电源适配器插座SDHC最大32GB(FAT32)本设备可选择通过2.1mm直流电源插头作为供电输入(内正外负)接口。存储声音长度线路输出(LINE OUT):3.5mm立体声插座约8小时(256 Kbps MP3,1GB)此接口为单端式(Single Ended,Unbalanced)音频线路输出.输入电压平衡旋钮(BAL)12~30VDC直流电源此旋钮调整左右声道的输出平衡。若使用桥式负载(BTL)单声道输出模式,额定待机电流平衡旋钮应调整在中间位置。90 mA 24 VDC音量旋钮(VOL)115mA @12 VDC顺时针旋转增大音量。对喇叭(SPEAKER)输出和LINE输出均有效。音频输出SD Card:插槽(30V供电,8欧姆负载,10%请在设备断电情况下插入SD存储卡,然后通电。否则设备无法正常工作。THD+N)喇叭输出端子:LF(左声道),GD,RT(右声道)High efficiency Class D播报器已内置数字功放,可直接驱动外接定阻喇叭,请参考喇叭连接。立体声:15W1声道×2串口RS-232(DB9母座)/RS-485(端子)单声道:55W桥式负载(BTL)使用串口模式需预先在存储卡上创建MODE.TXT配置文件(参考本说明书)。串口界面在用串口模式下,并行触发输入接口会自动禁用。RS-232/RS-485RS-232(DB9母座):JP1设置到232并行界面RS-485(A+/B-端子):JP1设置到4858个输入控制点WiFi外置天线接口(ANT闭合触发或3.3V5V逻辑电平为获得最佳WF信号,请始终连接外置天线。WiFi界面2.4GHz(Station AP)开关触发控制连接参考示恋意图文件无线远程管理TCP播报控制物理尺寸GD T8 T7 T6 T5 T4 T3 T2 T1 RS BY GD V+LINELF GD RTEM-38Air155×103×35mm●BAL VOLPWR设备版本v4.20File Uploader文件上传软件V2.10.POWERSUPPLY手册版本v1.3www.eletech.com.cn
请登录后查看评论内容