狂犬病疫苗和被动免疫制剂使用知情同意书(1)

狂犬病疫苗和被动免疫制剂使用知情同意书(1)新质力文库 - 聚焦新质生产力发展的数字化知识库_行业洞察 / 理论成果 / 实践指南免费下载新质力文库
狂犬病疫苗和被动免疫制剂使用知情同意书(1)
此内容为付费资源,请付费后查看
4969
立即购买
您当前未登录!建议登陆后购买,可保存购买订单
付费资源

第1页 / 共2页

第2页 / 共2页
已完成全部阅读,共2
THE END
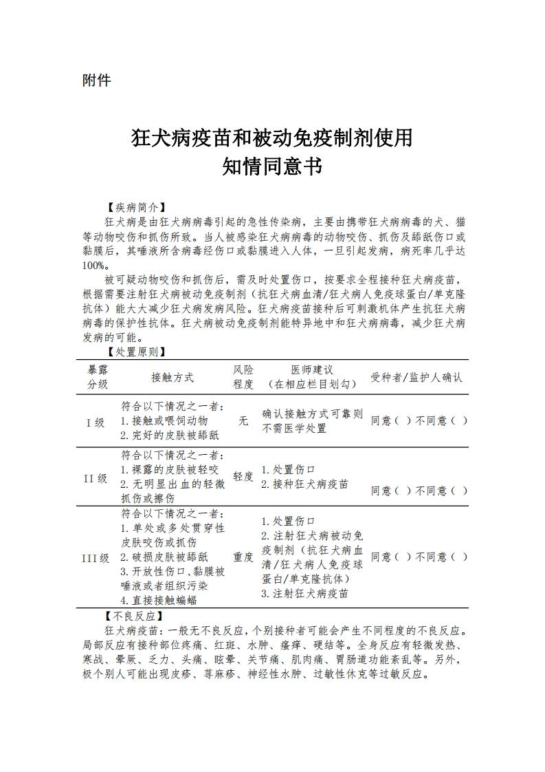
附件狂犬病疫苗和被动免疫制剂使用知情同意书【疾病筒介】狂犬病是由狂犬病病毒引起的急性传染病,主要由携带狂犬病病毒的犬、猫等动物咬伤和抓伤所致。当人被感染狂犬病病毒的动物咬伤、抓伤及舔舐伤口或黏膜后,其唾液所含病毒经伤口或黏膜进入人体,一旦引起发病,病死率几乎达100%。被可疑动物咬伤和抓伤后,需及时处置伤口,按要求全程接种狂犬病疫苗,根据需要注射狂犬病被动免疫制剂(抗狂犬病血清/狂犬病人免疫球蛋白/单克隆抗体)能大大减少狂犬病发病风险。狂犬病疫苗接种后可刺激机体产生抗狂犬病病毒的保护性抗体。狂犬病被动免疫制剂能特异地中和狂犬病病毒,减少狂犬病发病的可能。【处置原则】暴露风险医师建议分级接触方式程度(在相应栏目划勾)受种者/监护人确认符合以下情况之一者:1.接触或喂饲动物确认接触方式可靠则I级同意()不同意()不需医学处置2.完好的皮肤被舔舐符合以下情况之一者:1.裸露的皮肤被轻咬1.处置伤口II级轻度2.无明显出血的轻微2.接种狂犬病疫苗同意()不同意()抓伤或擦伤符合以下情况之一者:1.单处或多处贯穿性1.处置伤口皮肤咬伤或抓伤2.注射狂犬病被动免III级2.破损皮肤被舔舐重度疫制剂(抗狂犬病血同意()不同意()3.开放性伤口、黏膜被清/狂犬病人免疫球唾液或者组织污染蛋白/单克隆抗体)4.直接接触蝙蝠3.注射狂犬病疫苗【不良反应】狂犬病疫苗:一般无不良反应,个别接种者可能会产生不同程度的不良反应。局部反应有接种部位疼痛、红斑、水肿、瘙痒、硬结等。全身反应有轻微发热、寒战、晕厥、乏力、头痛、眩晕、关节痛、肌肉痛、胃肠道功能紊乱等。另外,极个别人可能出现皮疹、荨麻疹、神经性水肿、过敏性休克等过敏反应。
喜欢就支持一下吧
评论 抢沙发

请登录后发表评论

    请登录后查看评论内容