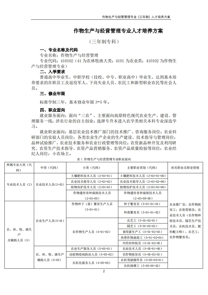
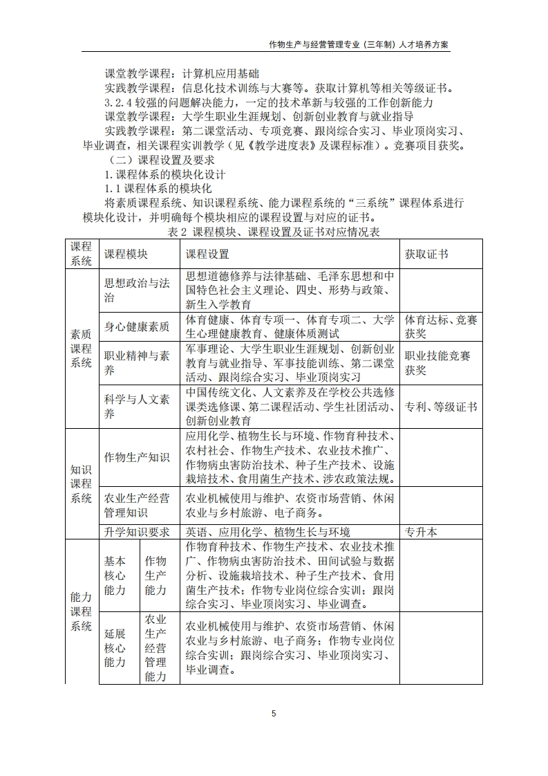
作物生产与经营管理专业(三年制)人才培养方案

作物生产与经营管理专业(三年制)人才培养方案新质力文库 - 聚焦新质生产力发展的数字化知识库_行业洞察 / 理论成果 / 实践指南免费下载新质力文库
作物生产与经营管理专业(三年制)人才培养方案
此内容为付费资源,请付费后查看
1929
立即购买
您当前未登录!建议登陆后购买,可保存购买订单
付费资源

第1页 / 共23页

第2页 / 共23页

第3页 / 共23页

第4页 / 共23页

第5页 / 共23页
试读已结束,还剩18页,您可下载完整版后进行离线阅读
THE END
目录一、专业名称及代码。2二、入学要求.2三、修业年限2四、职业面向2五、培养目标3六、培养规格3七、课程体系设计与课程设置3八、课程指导性修读计划(教学进度安排)10九、实践教学课程安排.18十、教学条件及实施保障.19十一、毕业要求…23
喜欢就支持一下吧
评论 抢沙发

请登录后发表评论

    请登录后查看评论内容