一体成型电感用金属软磁粉体材料MetalSoftMagneticPowderMaterialforIntegratedInductors

一体成型电感用金属软磁粉体材料MetalSoftMagneticPowderMaterialforIntegratedInductors新质力文库 - 聚焦新质生产力发展的数字化知识库_行业洞察 / 理论成果 / 实践指南免费下载新质力文库
一体成型电感用金属软磁粉体材料MetalSoftMagneticPowderMaterialforIntegratedInductors
此内容为付费资源,请付费后查看
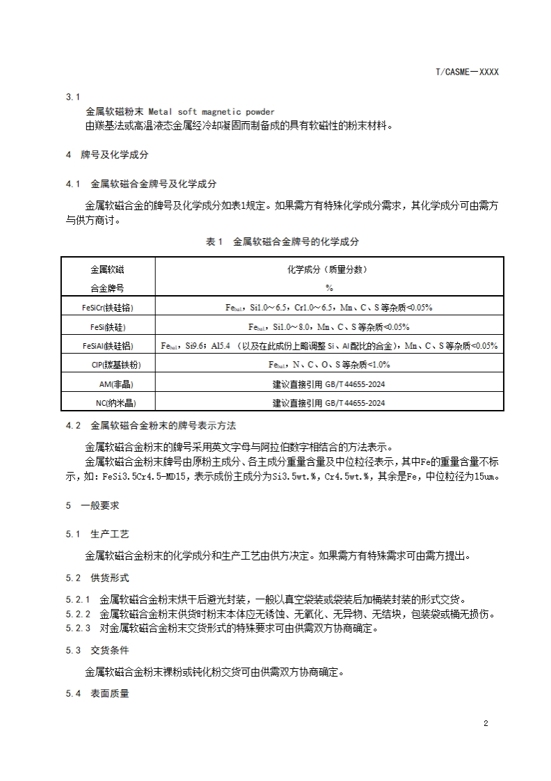
1923
立即购买
您当前未登录!建议登陆后购买,可保存购买订单
付费资源

第1页 / 共18页

第2页 / 共18页

第3页 / 共18页

第4页 / 共18页

第5页 / 共18页
试读已结束,还剩13页,您可下载完整版后进行离线阅读
THE END
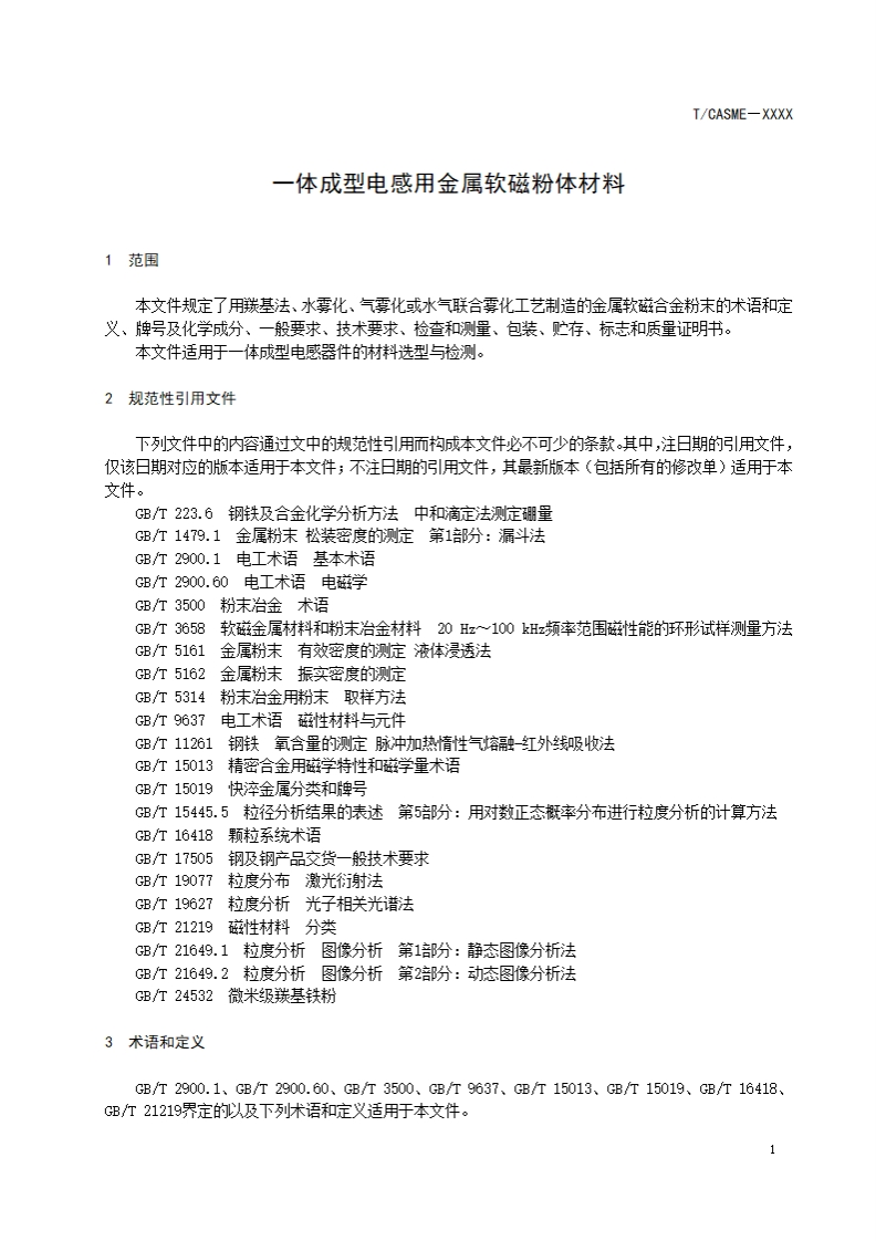
ICSccsT团体标准T/CASME-XXXX一体成型电感用金属软磁粉体材料Metal Soft Magnetic Powder Material for Integrated Inductors(征求意见稿)在提交反馈意见时,请将您知道的相联专连同肢持性文件一并附上。XXXX-XX-XX发布XXXX-XX-XX实施
喜欢就支持一下吧
评论 抢沙发

请登录后发表评论

    请登录后查看评论内容