

第1页 / 共6页

第2页 / 共6页

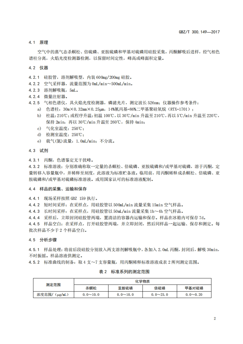
第3页 / 共6页

第4页 / 共6页

第5页 / 共6页
试读已结束,还剩1页,您可下载完整版后进行离线阅读
THE END
ICS13.100C52GBZ中华人民共和国国家职业卫生标准GBZ/T300.149-2017部分代替GBZ/T160.76一2004工作场所空气有毒物质测定第149部分:杀螟松、倍硫磷、亚胺硫磷和甲基对硫磷Determination of toxic substances in workplace air-Part 149:Sumithion,fenthion phosmet and methyl parathion2017-11-09发布2018-05-01实施中华人民共和国国家卫生和计划生育委员会发布
请登录后查看评论内容