

第1页 / 共11页

第2页 / 共11页

第3页 / 共11页
试读已结束,还剩8页,您可下载完整版后进行离线阅读
THE END
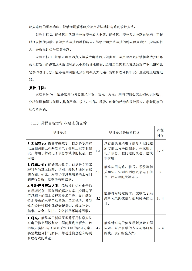
《模拟电子技术》课程教学大纲Analog Electronic Technology主撰:兀伟审核:批准:课程基本信息课程课程2334模拟电子技术编码名称学分讲课上机实验总学时64640学时0学时学时课程数学与自然科学类口人文社会科学类口学科基础类口专业类回类别先修课程高等数学、大学物理、电路分析基础适用专业电子信息工程课程负开课责人单位电子信息工程学院二、课程简介本课程是电子信息工程专业必修的一门专业基础课,是实践性很强的一门课程。本课程旨在使学生理解常用模拟电子电路的工作原理,能够根据实际系统需求对常用模拟电子电路进行分析、设计和参数计算。课程主要讲述常用模拟电子器件的使用方法,常用模拟电子电路的工作原理和分析方法。通过本课程的学习,学生能够建立模拟电路的基本概念,掌握常用放大、滤波、信号发生等基本电路的分析方法,能够合理选择适当的电路结构,并能对主要参数进行计算,合理选择适用的器件。三、教学目标及其对毕业要求的支撑(一)课程目标知识目标:课程目标1:能够运用电子器件的基本特性和主要性能参数,在实际应用电路中合理选择和正确使用电子器件。能力目标:课程目标2:能够运用三极管放大概念表达放大电路的工作原理:能够运用估算法分析放大电路静态工作点和动态参数:能够运用图解法,表达电路的输出波形和产生非线性失真的原因:能够运用稳定静态工作点稳定原理表达放大电路设计过程:能够运用波特图来表达
请登录后查看评论内容