

第1页 / 共8页

第2页 / 共8页

第3页 / 共8页
试读已结束,还剩5页,您可下载完整版后进行离线阅读
THE END
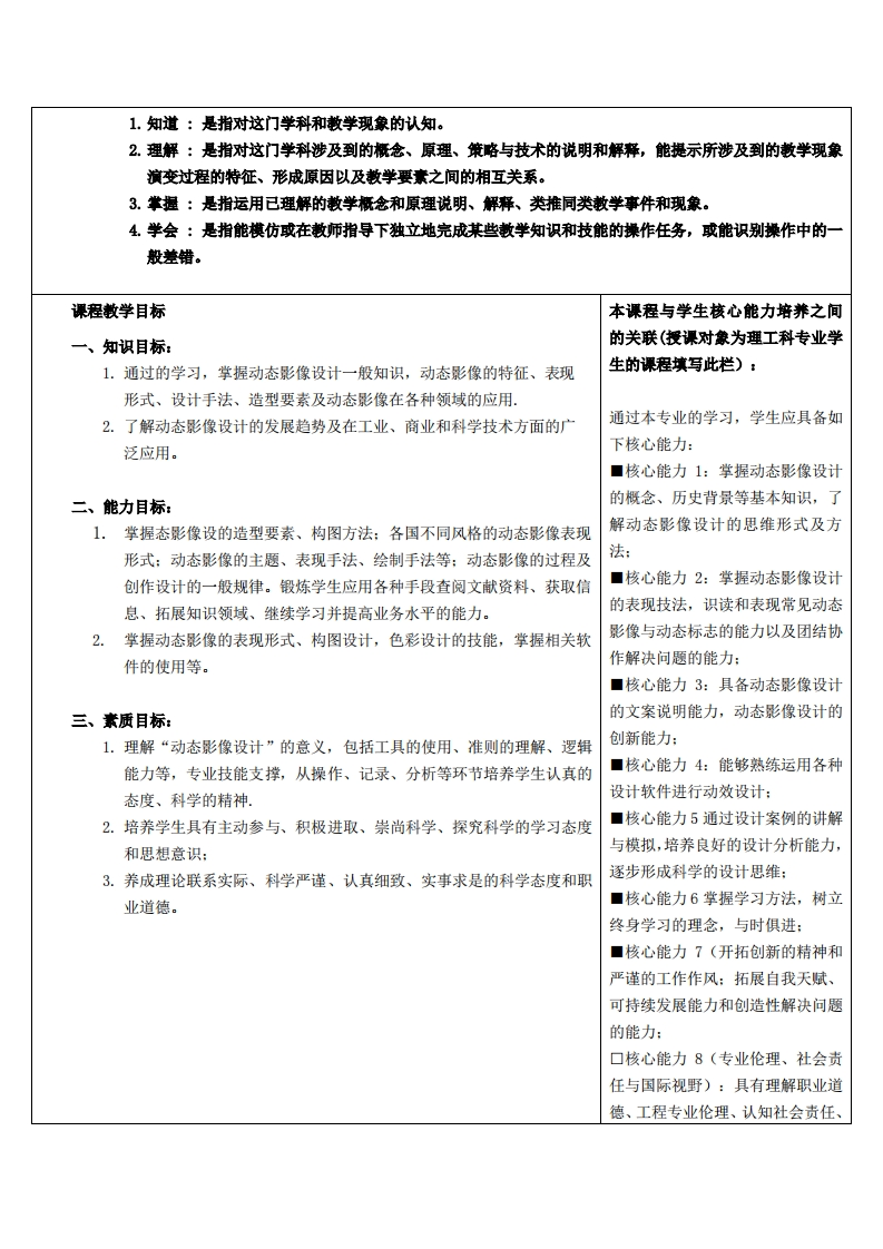
《动态影像设计》教学大纲课程类别(必修/选修):选课程名称:动态影像设计徐课程英文名称:总学时/周学时/学分:32/2/2其中实验/实践学时:16/0先修课程:授课时间:授课地点:授课对象:2020计技设计1班(粤台)开课学院:粤台产业科技学院任课教师姓名/职称:李海/副教授答乘时间、地点与方式:1.每次课的课前、课间和课后,采用一对一的问答方式:2.每次习题课,采用集中讲解方式课程考核方式:开卷()闭卷()课程论文()其它()使用教材:《视觉影像力》作者:[美]伊巴瑞恩里斯·佩雷勒(Ibarionex Perello),2020年人民邮电出版社.教学参考资料:1、《3 ds Max2018三维动画设计与制作》作者:陶建强,张磊,张波,2020年清华大学出版社.2、《数字动画设计》作者:杨春燕,2021年中国纺织出版社:3、《Adobe Premiere Pro CC2019经典教程》作者:[美]马克西姆·亚戈,2019年人民邮电出版社。4、《Adobe After Effects CC2019经典教程》作者:[美]布里·根希尔德,2019年人民邮电出版社。课程概述1、《动态影像设计》重在理论了解和操作实务性。2、课程的主要任务包括:了解动态影像的历史和概念、变化与发展以及应用领域和表现形式:3、本课程在教学内容方面除基本知识、基本理论和基本方法的教学外,通过设计训练,结合实际个案,灵活使用电脑软件工具进行动态影像的创作,着力培养学生的动手能力、创新能力和设计能力,为后期从事动态影像设计相关类型的工作打下基础。4、课程是理论实践课程,所教课程围绕“以人为本”的设计原则,重点讲述动态影像的基本概念。敢学目标1、了解国内外动态影像设计市场,熟知动态影像文化:了解动态影像的最新动态:2、理解动态影像在各个领域的应用和表现形式:3、掌握动态影像设计及其软件的基本概念、基本结构、工作原理及设计方法。4、将插画设计运用到其他视觉传达的领域。5、通过全面培养学生的分析、设计、开发、使用能力,提高学生分析问题、解决问题的自主创新能力。6、通过“课程实验一一实验课程一一设计训练”循序渐进训练,锻造学生的数据系统分析、设计、实现能力。这门学科的知识与技能要求分为知道、理解、掌握、学会四个层次。这四个层次的一般涵义表述如下:
请登录后查看评论内容