

第1页 / 共7页

第2页 / 共7页

第3页 / 共7页
试读已结束,还剩4页,您可下载完整版后进行离线阅读
THE END
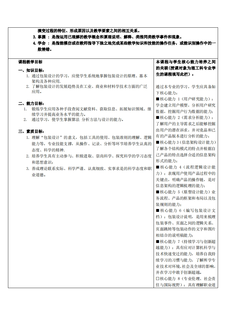
《包装设计》教学大纲课程类别(必修/选修):选课程名称:包装设计概论修课程英文名称:Packing Design总学时/周学时/学分:32/2/2其中实验/实践学时:16/0先修课程:授课时间:周二910节授课地点:实验楼114授课对象:2020计技设计1班(粤台)开课学院:粤台产业科技学院任课教师姓名/职称:崔华健/高级工程师、李海/副教授答疑时间、地点与方式:1.每次课的课前、课间和课后,采用一对一的问答方式:2.每次习题课,采用集中讲解方式课程考核方式:开卷()闭卷()课程论文()其它()使用教材:《包装设计》陈磊编著中国青年出版社教学参考资料:1、《包装设计基础》魏洁编著上海人民美术出版社2、《包装设计教学》刘小玄编著江西美术出版社3、《包装设计》杨仁敏编著西南师范大学出版社课程概述《包装设计》是电脑美术设计、装潢艺术设计专业必修专业设计课程,是结合了各种专业设计课程内容,同时综合性很强的艺术设计学科。它既有视觉传达语言中的造型结构、图形、色彩、文字、编排等内容,又涉及到材料、印刷、工艺等技术环节还要结合消费心理学、市场营销学、技术美学等内容学科。该课程旨在使学生具备有效传达信息的艺术手段,使他们掌握如何按照美的形式、规律和法则,来提高审美意识和表现能力,从而开拓思路,增强创新意识,提高创新能力。这对最终实现产品销售起着至关重要的作用。教学目标通过该课程的学习,培养学生对包装流程中的市场调研,包装材料,包装技术,印刷流程,以及运输、销售和计算机制作过程有系统了解。学生能从艺术设计的角度出发,根据商品的特点,销售方式,结合市场学、消费心理学,以及包装材料和生产方式,独立进行包装结构和容器造型、包装装潢的统一设计,并掌握系列化、礼品化商品的包装设计创意方法和表现技法。为其将来参加设计工作打下良好的基础。教学中应注意对学生高级技能培养,注重应用型人才的塑造。本课程前续课程:平面构成、色彩构成、立体构成、图案、商标设计、字体与版式设计、装饰基础、摄影、书法等。本课程后续课程:CIS、毕业实习、毕业设计这门学科的知识与技能要求分为知道、理解、掌握、学会四个层次。这四个层次的一般涵义表述如下:1.知道:是指对这门学科和敕学现象的认知。2.理解:是指对这门学科涉及到的概念、原理、策略与技术的说明和解释,能提示所涉及到的救学现象
请登录后查看评论内容