

第1页 / 共37页

第2页 / 共37页

第3页 / 共37页
试读已结束,还剩34页,您可下载完整版后进行离线阅读
THE END
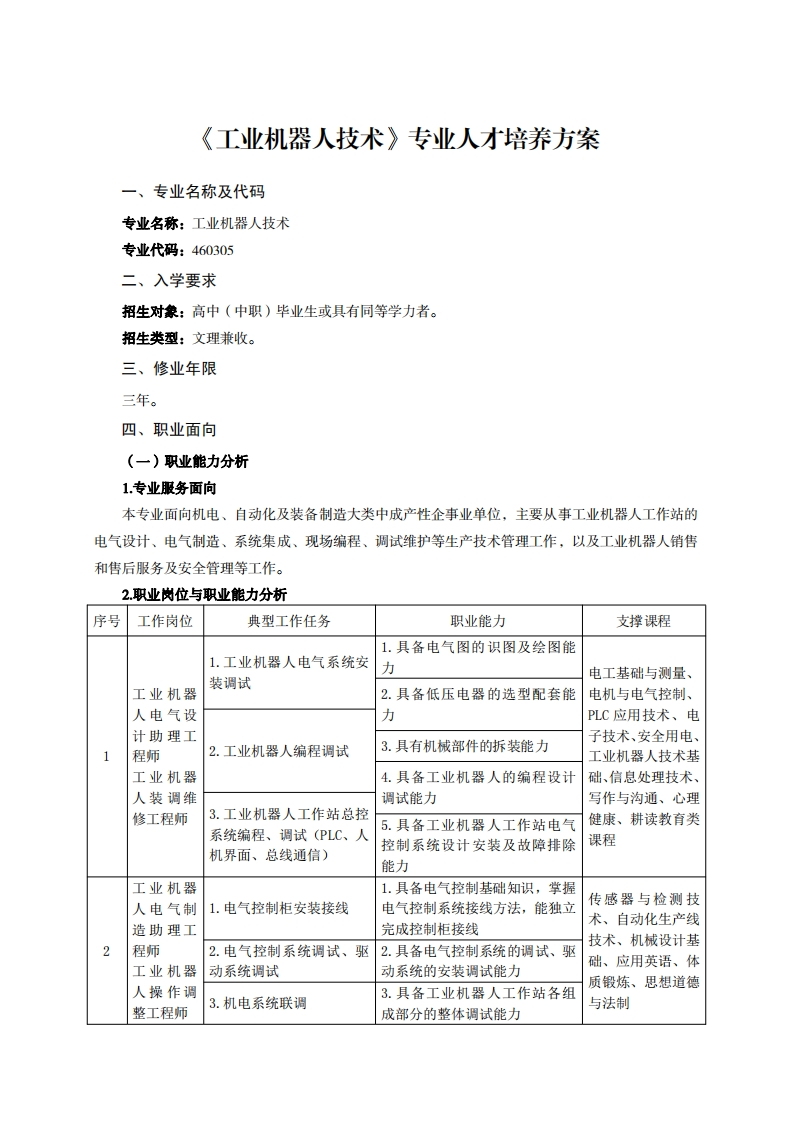
《工业机器人技术》专业人才培养方案一、专业名称及代码专业名称:工业机器人技术专业代码:460305二、入学要求招生对象:高中(中职)毕业生或具有同等学力者。招生类型:文理兼收。三、修业年限三年。四、职业面向(一)职业能力分析1.专业服务面向本专业面向机电、自动化及装备制造大类中成产性企事业单位,主要从事工业机器人工作站的电气设计、电气制造、系统集成、现场编程、调试维护等生产技术管理工作,以及工业机器人销售和售后服务及安全管理等工作。2.职业岗位与职业能力分析序号工作岗位典型工作任务职业能力支撑课程1.具备电气图的识图及绘图能1.工业机器人电气系统安力电工基础与测量、装调试工业机器2.具备低压电器的选型配套能电机与电气控制、人电气设力PLC应用技术、电计助理工子技术、安全用电、3.具有机械部件的拆装能力1程师2.工业机器人编程调试工业机器人技术基工业机器4.具备工业机器人的编程设计础、信总处理技术、人装调维调试能力写作与沟通、心理修工程师3.工业机器人工作站总控系统编程、调试(PLC、人5.具备工业机器人工作站电气健康、耕读教育类控制系统设计安装及故障排除课程机界面、总线通信)能力工业机器1.具备电气控制基础知识,掌握人电气制1.电气控制柜安装接线电气控制系统接线方法,能独立传感器与检测技术、自动化生产线造助理工完成控制柜接线技术、机械设计基2程师2.电气控制系统调试、驱2.具备电气控制系统的调试、驱工业机器动系统调试动系统的安装调试能力础、应用英语、体人操作调质锻炼、思想道德3.具备工业机器人工作站各组整工程师3.机电系统联调与法制成部分的整体调试能力
请登录后查看评论内容