

第1页 / 共35页

第2页 / 共35页

第3页 / 共35页
试读已结束,还剩32页,您可下载完整版后进行离线阅读
THE END
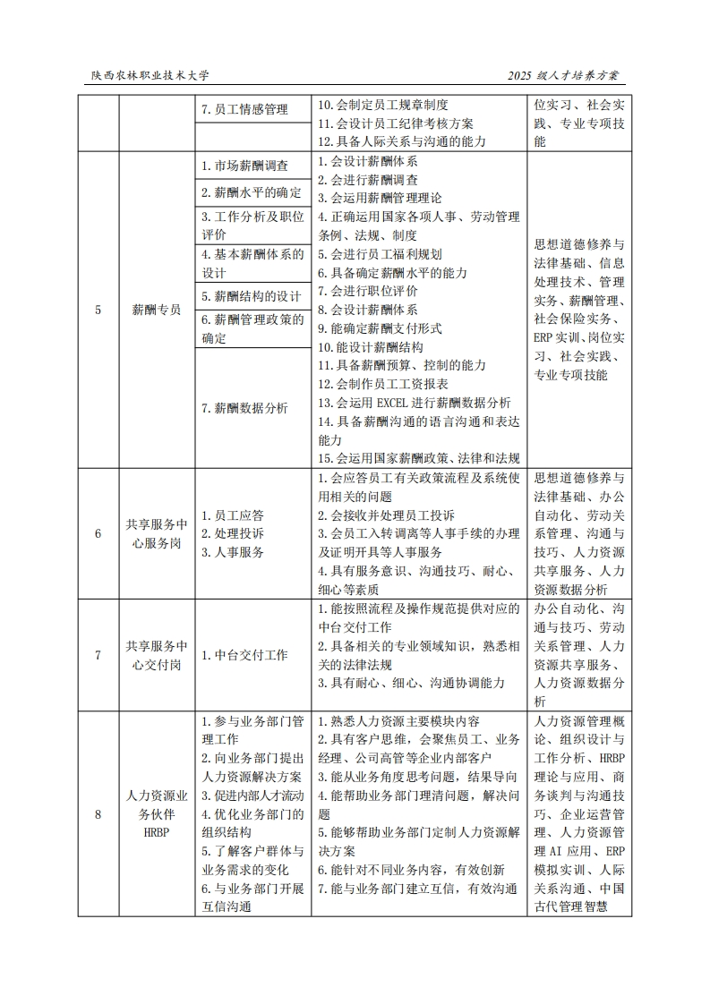
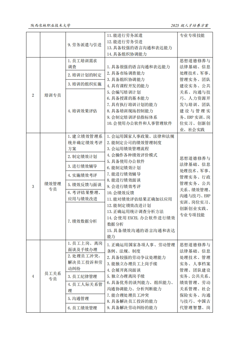
陕西农林职业技术大学2025级人才培养方案《人力资源管理》专业人才培养方案(普通三年制)一、专业名称(专业代码)人力资源管理(590202)二、入学基本要求招生对象:中等职业学校毕业、普通高级中学毕业或具备同等学力。招生类型:物理类、历史类兼收。三、基本修业年限三年。四、职业面向所属专业大类(代码)A公共管理与服务(59)所属专业类(代码)B公共事务管理(5902)对应行业(代码)C人力资源服务(726)主要职业类别(代码)D人力资源管理专业人员(2-06-08-01):人力资源服务专业人员(2-06-08-02)企事业单位内部人力资源部门内招聘专员、培主要岗位(群)或技术领域举例E训专员、社保专员、人事管理专员、员工关系专员、薪酬考核专员、人力共享服务中心岗位(HRSSC)、人力资源服务岗位群等:职业类证书举例F1+X证书:人力资源共享服务、人力资源数字化、人力资源数据分析五、职业岗位与职业能力分析序号工作岗位典型工作任务职业能力支撑课程1.工作分析1.会运用劳动法律法规和相关政策思想道德修养与2.人力资源规划2.会编写工作说明书法律基础、信息3.能够进行人力资源规划处理技术、军事、3.招聘计划的制定4.会制定招聘计划管理实务、基础4.人员招募5.会制定招聘相关表格会计、公共关系、招聘专员6.能从事人员招聘工作工作分析、人员5.人员甄选7.能从事人员甄选工作招聘与配置、ERP6.人员录用8.会运用人员录用流程及注意事项进实训、岗位实习、行人员录用职业生涯与发展7.招聘评估9.会进行招聘评估规划、就业指导、8.人力资源配置10.能合理配置人力资源创新创业实践、
请登录后查看评论内容