

第1页 / 共32页

第2页 / 共32页

第3页 / 共32页
试读已结束,还剩29页,您可下载完整版后进行离线阅读
THE END
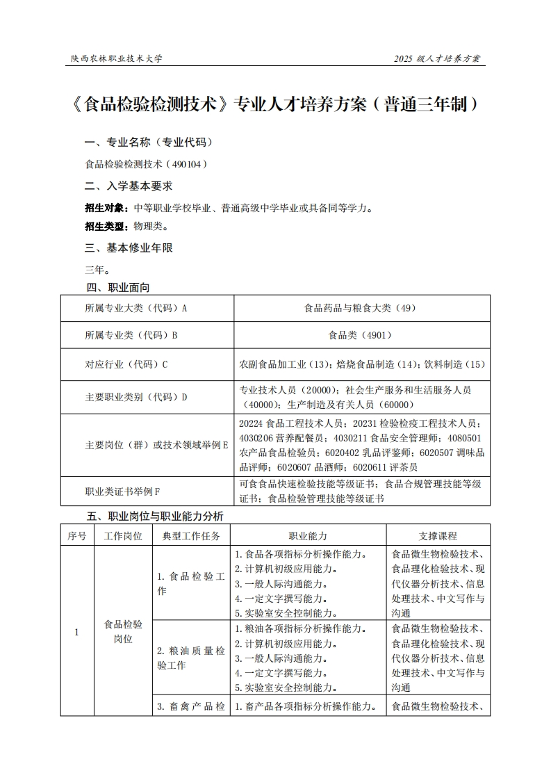
陕西农林职业技术大学2025级人才培养方案《食品检验检测技术》专业人才培养方案(普通三年制)一、专业名称(专业代码)食品检验检测技术(490104)二、入学基本要求招生对象:中等职业学校毕业、普通高级中学毕业或具备同等学力。招生类型:物理类。三、基本修业年限三年。四、职业面向所属专业大类(代码)A食品药品与粮食大类(49)所属专业类(代码)B食品类(4901)对应行业(代码)C农副食品加工业(13):焙烧食品制造(14):饮料制造(15)主要职业类别(代码)D专业技术人员(20000):社会生产服务和生活服务人员(40000):生产制造及有关人员(60000)20224食品工程技术人员:20231检验检疫工程技术人员:4030206营养配餐员:4030211食品安全管理师:4080501主要岗位(群)或技术领域举例E农产品食品检验员:6020402乳品评鉴师:6020507调味品品评师:6020607品酒师:6020611评茶员可食食品快速检验技能等级证书:食品合规管理技能等级职业类证书举例F证书:食品检验管理技能等级证书五、职业岗位与职业能力分析序号工作岗位典型工作任务职业能力支撑课程1.食品各项指标分析操作能力。食品微生物检验技术、2.计算机初级应用能力。食品理化检验技术、现1.食品检验工作3.一般人际沟通能力。代仪器分析技术、信息4.一定文字撰写能力。处理技术、中文写作与5.实验室安全控制能力。沟通食品检验1.粮油各项指标分析操作能力。食品微生物检验技术、岗位2.粮油质量检2.计算机初级应用能力。食品理化检验技术、现代仪器分析技术、信息验工作3.一般人际沟通能力。4.一定文字撰写能力。处理技术、中文写作与5.实验室安全控制能力。沟通3.畜禽产品检1.畜产品各项指标分析操作能力。食品微生物检验技术、
请登录后查看评论内容