

第1页 / 共42页

第2页 / 共42页

第3页 / 共42页
试读已结束,还剩39页,您可下载完整版后进行离线阅读
THE END
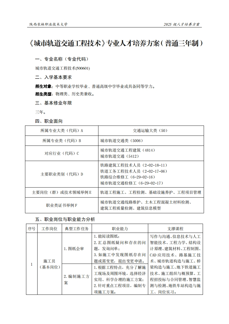
陕西农林职业技术大学2025级人才培养方案《城市轨道交通工程技术》专业人才培养方案(普通三年制)一、专业名称(专业代码)城市轨道交通工程技术500601)二、入学基本要求招生对象:中等职业学校毕业、普通高级中学毕业或具备同等学力。招生类型:物理类、历史类兼收。三、基本修业年限三年。四、职业面向所属专业大类(代码)A交通运输大类(50)所属专业类(代码)B城市轨道交通类(5006)城市轨道交通工程建筑(4814)对应行业(代码)C城市轨道交通(5412)铁路建筑工程技术人员(2-02-18-11)铁道工务工程技术人员(2-02-17-06)主要职业类别(代码)D铁路综合维修工(6-29-02-16)城市轨道交通检修工(6-29-02-17)主要岗位(群)或技术领域举例E轨道工程施工、工程检测、基础设施养护、工程项目管理城市轨道交通线路维护、土木工程混凝土材料检测、职业类证书举例F建筑工程质量检测、建筑信息模型五、职业岗位与职业能力分析序号工作岗位典型工作任务职业能力支撑课程1.能阅读图纸:写作与沟通、信息技术与人工2.汇总图纸疑问和存在的问智能技术、工程力学、结构设1.图纸会审题,发询问单:计原理、建筑材料、工程制图、3.如施工中发现图纸存在问CAD应用技术、路基施工技施工员题或需变更,提出变更申请。术、城市轨道构造与施工、桥(基本岗位)1.根据工程特点,充分了解施梁构造与施工、地下铁道施工工现场及周围环境,选择经济技术、施工组织与概预算、工2.编制施工方实用、科学合理的施工方案:程招投标与合同管理、智慧监案2.针对重点工程项目,编制专测与检测、地铁车站构造与施项施工方案。工、岗位实习。
请登录后查看评论内容