

第1页 / 共35页

第2页 / 共35页

第3页 / 共35页
试读已结束,还剩32页,您可下载完整版后进行离线阅读
THE END
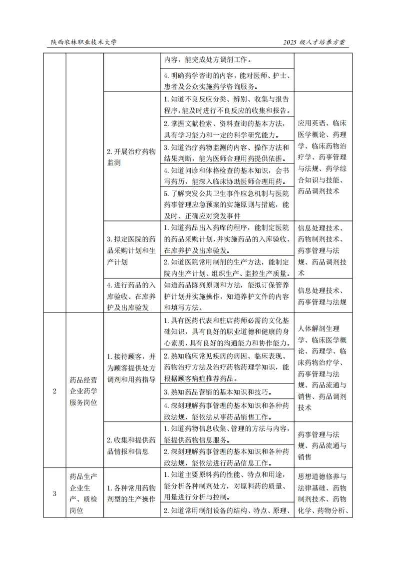
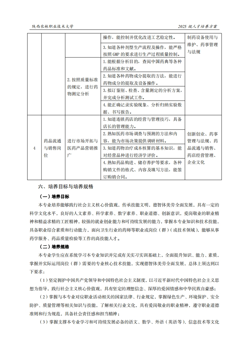
陕西农林职业技术大学2025级人才培养方案《药学》专业人才培养方案(普通三年制)一、专业名称(专业代码)药学(520301)二、入学基本要求招生对象:中等职业学校毕业、普通高级中学毕业或具备同等学力。招生类型:物理类、历史类兼收。三、基本修业年限三年。四、职业面向所属专业大类(代码)A医药卫生大类(52)所属专业类(代码)B药学类(5203)对应行业(代码)C卫生(84)药师(2-05-06-01):主要职业类别(代码)D制药工程技术人员(2-02-32-00):医药商品购销员(4-01-05-02)药学服务:主要岗位(群)或技术领域E药品质量检验:药品生产与销售执业药师:职业类证书F药物制剂生产职业技能等级证书:药品购销职业技能等级证书五、职业岗位与职业能力分析序号工作岗位典型工作任务职业能力支撑课程1.素质目标:具备药学技术人员必备的综写作与沟通、人合素质:熟知临床常见疾病的病因、临床体解剖生理学、表现及药物治疗方法。临床医学概论、2.知识目标:明确临床常用治疗药物的分微生物与免疫医院药学1.实施处方审核与调配,并指导类、体内过程、药理作用、临床应用、不学、药理学、临服务岗位患者合理用药良反应、用药注意事项、特殊人群医药、床药物治疗学、药物相互作用、用法、配伍禁忌等药理学药学综合知识与相关知识。技能、药品调剂3.能力目标:明确处方审核与用药指导的技术
请登录后查看评论内容