

第1页 / 共39页

第2页 / 共39页

第3页 / 共39页
试读已结束,还剩36页,您可下载完整版后进行离线阅读
THE END
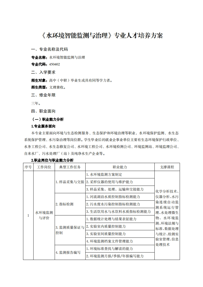
《水环境智能监测与治理》专业人才培养方案一、专业名称及代码专业名称:水环境智能监测与治理专业代码:450402二、入学要求招生对象:高中(中职)毕业生或具有同等学力者。招生类型:文理兼收。三、修业年限三年。四、职业面向(一)职业能力分析1.专业服务面向本专业主要面向环境与生态检测服务、生态保护和环境治理等职业,水环境保护监测、水生态系统保护管理、水污染治理等岗位群。学生毕业后的就业企事业单位主要有生态环境保护行政单位、水务工程公司、水生态修复公司、水环境工程公司、水环境检测公司、环境监测站、环境监理公司、自来水厂、污水处理厂(站)及纯净水生产企业等。2.职业岗位与职业能力分析序号工作岗位典型工作任务职业能力支撑课程1.水环境监测方案制定1.样品采集与交接2.采样仪器的使用与维护能力3.样品采集、处理、运输和交接能力化学分析技术、1.河流湖泊水质控制指标检测能力仪器分析、水污2.指标检测2.污水废水污染控制指标检测能力染连续自动监测系统运行管水环境监测3.生活饮用水与水饮料水质指标检测能力理、水处理微生与评价1.数据统计处理与结果表征能力物、水环境监测、环境法规与3.监测质量保证与2.实验室内质量控制能力标准、数据处理控制3.实验室间质量控制能力与统计、检测实4.环境监测档案文件管理能力验室管理、信息处理技术1.环境标准查找与解读的能力4.监测报告编写2.环境监测月报/季报/年报编写能力
请登录后查看评论内容