

第1页 / 共35页

第2页 / 共35页

第3页 / 共35页
试读已结束,还剩32页,您可下载完整版后进行离线阅读
THE END
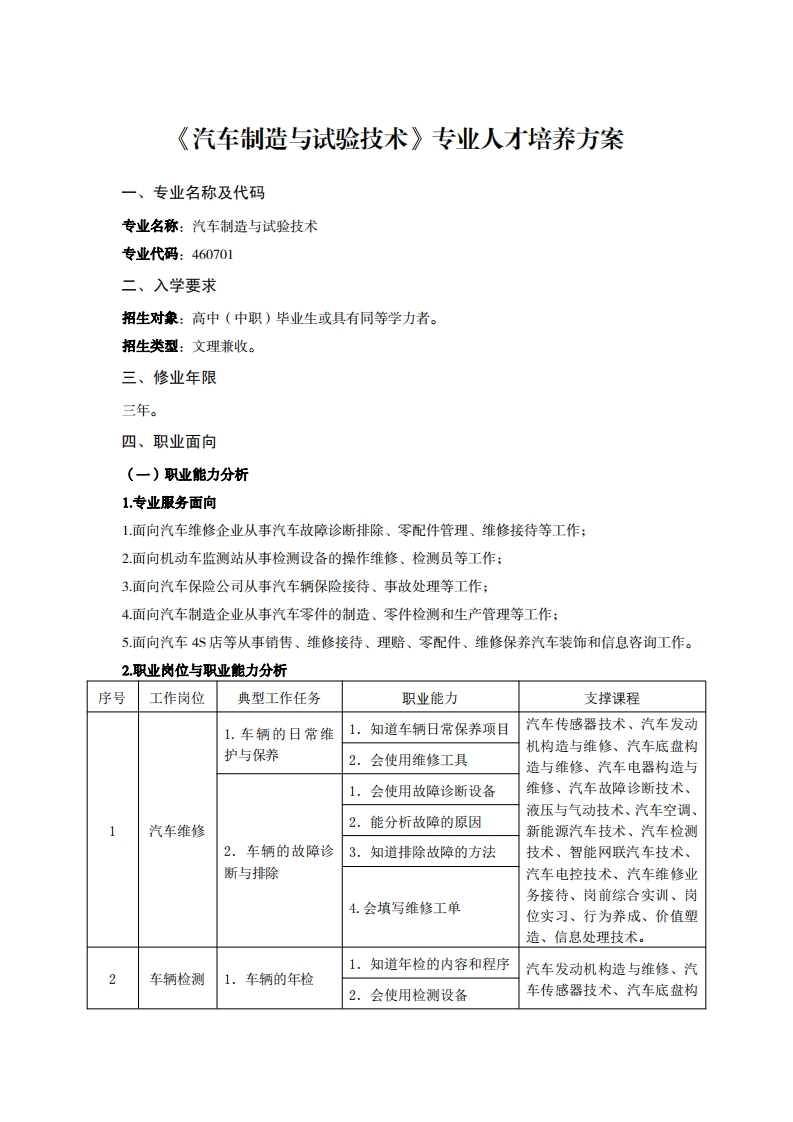
《汽车制造与试验技术》专业人才培养方案一、专业名称及代码专业名称:汽车制造与试验技术专业代码:460701二、入学要求招生对象:高中(中职)毕业生或具有同等学力者。招生类型:文理兼收。三、修业年限三年。四、职业面向(一)职业能力分析1.专业服务面向1.面向汽车维修企业从事汽车故障诊断排除、零配件管理、维修接待等工作:2面向机动车监测站从事检测设备的操作维修、检测员等工作;3.面向汽车保险公司从事汽车辆保险接待、事故处理等工作:4.面向汽车制造企业从事汽车零件的制造、零件检测和生产管理等工作;5.面向汽车4S店等从事销售、维修接待、理赔、零配件、维修保养汽车装饰和信息咨询工作。2职业岗位与职业能力分析序号工作岗位典型工作任务职业能力支撑课程1.车辆的日常维1.知道车辆日常保养项目汽车传感器技术、汽车发动护与保养机构造与维修、汽车底盘构2.会使用维修工具造与维修、汽车电器构造与1.会使用故障诊断设备维修、汽车故障诊断技术、液压与气动技术、汽车空调、2.能分析故障的原因汽车维修新能源汽车技术、汽车检测2.车辆的故障诊3.知道排除故障的方法技术、智能网联汽车技术、断与排除汽车电控技术、汽车维修业务接待、岗前综合实训、岗4.会填写维修工单位实习、行为养成、价值塑造、信息处理技术。1.知道年检的内容和程序车辆检测1.车辆的年检汽车发动机构造与维修、汽2.会使用检测设备车传感器技术、汽车底盘构
请登录后查看评论内容