

第1页 / 共34页

第2页 / 共34页

第3页 / 共34页
试读已结束,还剩31页,您可下载完整版后进行离线阅读
THE END
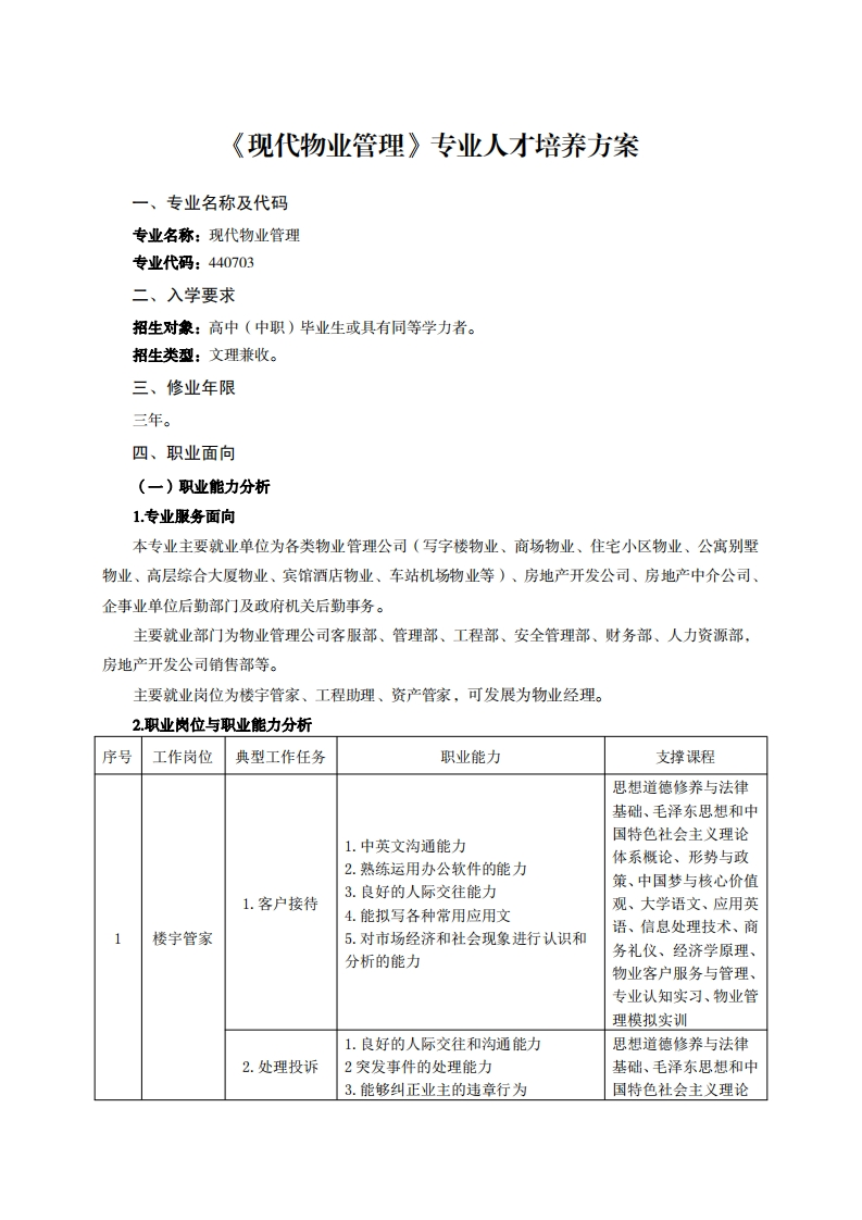
《现代物业管理》专业人才培养方案一、专业名称及代码专业名称:现代物业管理专业代码:440703二、入学要求招生对象:高中(中职)毕业生或具有同等学力者。招生类型:文理兼收。三、修业年限三年。四、职业面向(一)职业能力分析1.专业服务面向本专业主要就业单位为各类物业管理公司(写字楼物业、商场物业、住宅小区物业、公寓别墅物业、高层综合大厦物业、宾馆酒店物业、车站机场物业等)、房地产开发公司、房地产中介公司、企事业单位后勤部门及政府机关后勤事务。主要就业部门为物业管理公司客服部、管理部、工程部、安全管理部、财务部、人力资源部,房地产开发公司销售部等。主要就业岗位为楼宇管家、工程助理、资产管家,可发展为物业经理。2职业岗位与职业能力分析序号工作岗位典型工作任务职业能力支撑课程思想道德修养与法律基础、毛泽东思想和中国特色社会主义理论1.中英文沟通能力体系概论、形势与政2.熟练运用办公软件的能力策、中国梦与核心价值3.良好的人际交往能力1.客户接待观、大学语文、应用英4.能拟写各种常用应用文语、信息处理技术、商1楼宇管家5.对市场经济和社会现象进行认识和务礼仪、经济学原理、分析的能力物业客户服务与管理、专业认知实习、物业管理模拟实训1.良好的人际交往和沟通能力思想道德修养与法律2.处理投诉2突发事件的处理能力基础、毛泽东思想和中3.能够纠正业主的违章行为国特色社会主义理论
请登录后查看评论内容