

第1页 / 共38页

第2页 / 共38页

第3页 / 共38页
试读已结束,还剩35页,您可下载完整版后进行离线阅读
THE END
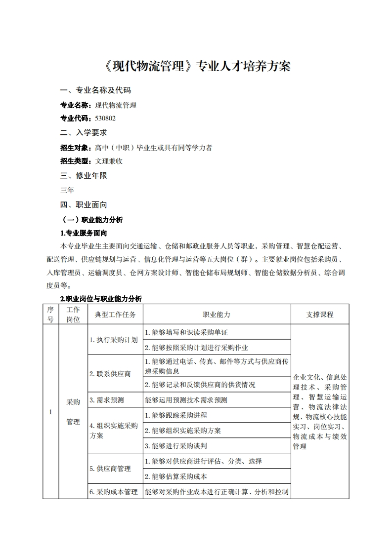
《现代物流管理》专业人才培养方案一、专业名称及代码专业名称:现代物流管理专业代码:530802二、入学要求招生对象:高中(中职)毕业生或具有同等学力者招生类型:文理兼收三、修业年限三年四、职业面向(一)职业能力分析1.专业服务面向本专业毕业生主要面向交通运输、仓储和邮政业服务人员等职业,采购管理、智慧仓配运营、配送管理、供应链规划与运营、信息化管理与运营等五大岗位(群)。主要就业岗位包括采购员、入库管理员、运输调度员、仓网方案设计师、智能仓储布局规划师、智能仓储数据分析员、综合调度员等。2.职业岗位与职业能力分析序工作号岗位典型工作任务职业能力支撑课程1.能够填写和识读采购单证1.执行采购计划2.能够按照采购计划进行采购作业1.能够通过电话、传真、邮件等方式与供应商传2.联系供应商递采购信息企业文化、信息处2.能够记录和反馈供应商的供货情况理技术、采购管采购3.需求预测能够运用预测技术需求预测理、智慧运输运营、物流法律法1.能够跟踪采购进程规、物流核心技能管理4.组织实施采购实习、岗位实习、方案2.能够组织实施采购方案物流成本与绩效3.能够进行采购谈判管理1.能够对供应商进行评估、分类、选择5.供应商管理2.能够估算采购成本6.采购成本管理能够对采购作业成本进行正确计算、分析和控制
请登录后查看评论内容