

第1页 / 共38页

第2页 / 共38页

第3页 / 共38页
试读已结束,还剩35页,您可下载完整版后进行离线阅读
THE END
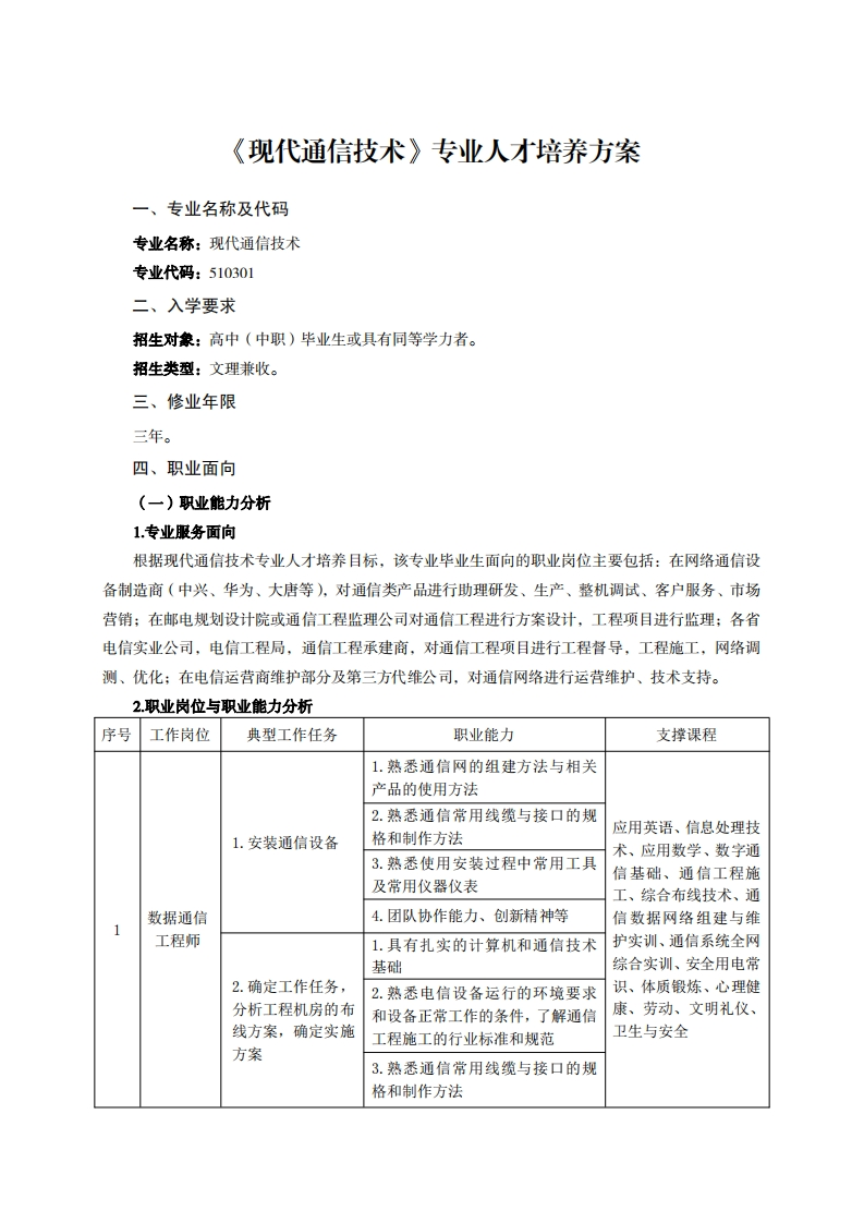
《现代通信技术》专业人才培养方案一、专业名称及代码专业名称:现代通信技术专业代码:510301二、入学要求招生对象:高中(中职)毕业生或具有同等学力者。招生类型:文理兼收。三、修业年限三年。四、职业面向(一)职业能力分析1.专业服务面向根据现代通信技术专业人才培养目标,该专业毕业生面向的职业岗位主要包括:在网络通信设备制造商(中兴、华为、大唐等),对通信类产品进行助理研发、生产、整机调试、客户服务、市场营销;在邮电规划设计院或通信工程监理公司对通信工程进行方案设计,工程项目进行监理:各省电信实业公司,电信工程局,通信工程承建商,对通信工程项目进行工程督导,工程施工,网络调测、优化;在电信运营商维护部分及第三方代维公司,对通信网络进行运营维护、技术支持。2.职业岗位与职业能力分析序号工作岗位典型工作任务职业能力支撑课程1.熟悉通信网的组建方法与相关产品的使用方法2.熟悉通信常用线缆与接口的规应用英语、信息处理技1.安装通信设备格和制作方法术、应用数学、数字通3.熟悉使用安装过程中常用工具信基础、通信工程施及常用仪器仪表工、综合布线技术、通数据通信4.团队协作能力、创新精神等信数据网络组建与维工程师1.具有扎实的计算机和通信技术护实训、通信系统全网基础综合实训、安全用电常2.确定工作任务,2.熟悉电信设备运行的环境要求识、体质锻炼、心理健分析工程机房的布和设备正常工作的条件,了解通信康、劳动、文明礼仪、线方案,确定实施工程施工的行业标准和规范卫生与安全方案3.熟悉通信常用线缆与接口的规格和制作方法
请登录后查看评论内容