

第1页 / 共37页

第2页 / 共37页

第3页 / 共37页
试读已结束,还剩34页,您可下载完整版后进行离线阅读
THE END
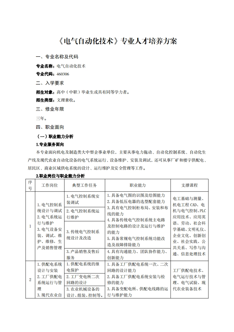
《电气自动化技术》专业人才培养方案一、专业名称及代码专业名称:电气自动化技术专业代码:460306二、入学要求招生对象:高中(中职)毕业生或具有同等学力者。招生类型:文理兼收。三、修业年限三年。四、职业面向(一)职业能力分析1.专业服务面向本专业面向机电及制造类大中型企事业单位,主要从事电力拖动、自动化控制系统、自动化生产线及现代农业自动化设备的电气系统运行、设备维护、安装及调试,还可从事厂矿和楼宇供配电、居民区、商业区域供电系统的设计、运行维护及安全管理等工作。2职业岗位与职业能力分析序号工作岗位典型工作任务职业能力支撑课程1.电气控制系统安1.具备电气图的识图及绘图能力装调试2.具备低压电器的选型配套能力电工基础与测量、1.电气控制系机电工程CAD、电统设计与调试3.具有电气控制柜布局、安装和布2.电气控制系统运机与电气控制、PLC2.电气系统运线的能力行维护4.具备传统电气控制系统主电路应用技术、应用英行与维护语、劳动、社会科及控制电路的设计及运行与维护3.电气设备安3.传统电气控制系学基础、文明礼仪、的能力装、调试、维统设计及改造5.具备常规电气控制系统功能改企业文化、创新创护、维修,生业、社会实践、公产及销售管理造及故障排除能力共关系、写作与沟3.产品销售及售后4.具有沟通能力、团队协作能力、通、信息处理技术服务创新能力1.供配电系统1.供配电系统的继1.具备工厂供配电系统一次、二次设计与安装电保护回路的设计能力工厂供配电技术、2.工厂供配电2.工厂变电所二次2.具备工厂供配电系统安装与检电气运行技术与管c2系统运行与管回路的设计修的能力理、电气试验、现理3.农业机械设备的3.具备变配电所、供配电线路的运代农业装备技术3.现代农业自设计、组装、控制等。行与维护能力
请登录后查看评论内容