

第1页 / 共37页

第2页 / 共37页

第3页 / 共37页
试读已结束,还剩34页,您可下载完整版后进行离线阅读
THE END
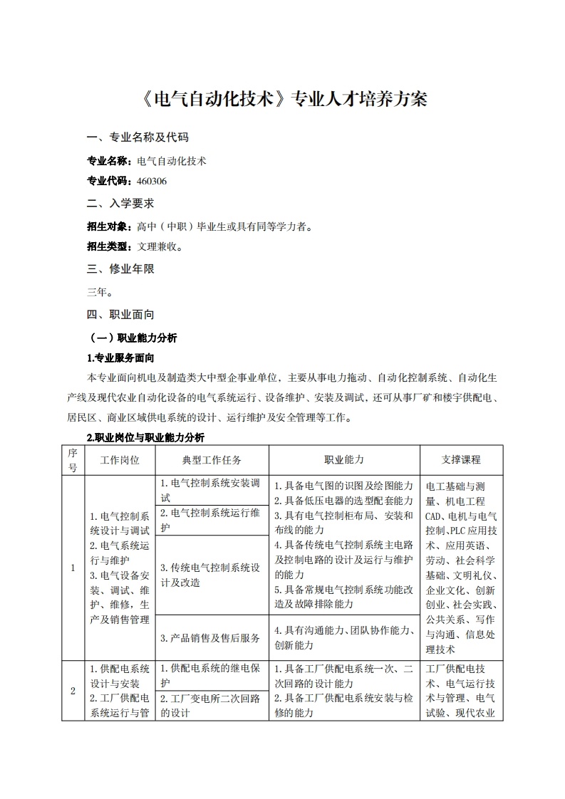
《电气自动化技术》专业人才培养方案一、专业名称及代码专业名称:电气自动化技术专业代码:460306二、入学要求招生对象:高中(中职)毕业生或具有同等学力者。招生类型:文理兼收。三、修业年限三年。四、职业面向(一)职业能力分析1.专业服务面向本专业面向机电及制造类大中型企事业单位,主要从事电力拖动、自动化控制系统、自动化生产线及现代农业自动化设备的电气系统运行、设备维护、安装及调试,还可从事厂矿和楼宇供配电、居民区、商业区域供电系统的设计、运行维护及安全管理等工作。2职业岗位与职业能力分析序号工作岗位典型工作任务职业能力支撑课程1.电气控制系统安装调1.具备电气图的识图及绘图能力电工基础与测试2.具备低压电器的选型配套能力量、机电工程1.电气控制系2.电气控制系统运行维3.具有电气控制柜布局、安装和CAD、电机与电气统设计与调试护布线的能力控制、PLC应用技2.电气系统运4.具备传统电气控制系统主电路术、应用英语、及控制电路的设计及运行与维护1行与维护3.传统电气控制系统设劳动、社会科学3.电气设备安的能力计及改造基础、文明礼仪、装、调试、维5.具备常规电气控制系统功能改企业文化、创新护、维修,生造及故障排除能力创业、社会实践、产及销售管理公共关系、写作4.具有沟通能力、团队协作能力、3.产品销售及售后服务与沟通、信息处创新能力理技术1.供配电系统1.供配电系统的继电保1.具备工厂供配电系统一次、二工厂供配电技设计与安装护次回路的设计能力术、电气运行技c22.工厂供配电2.工厂变电所二次回路2.具备工厂供配电系统安装与检术与管理、电气系统运行与管的设计修的能力试验、现代农业
请登录后查看评论内容