

第1页 / 共39页

第2页 / 共39页

第3页 / 共39页
试读已结束,还剩36页,您可下载完整版后进行离线阅读
THE END
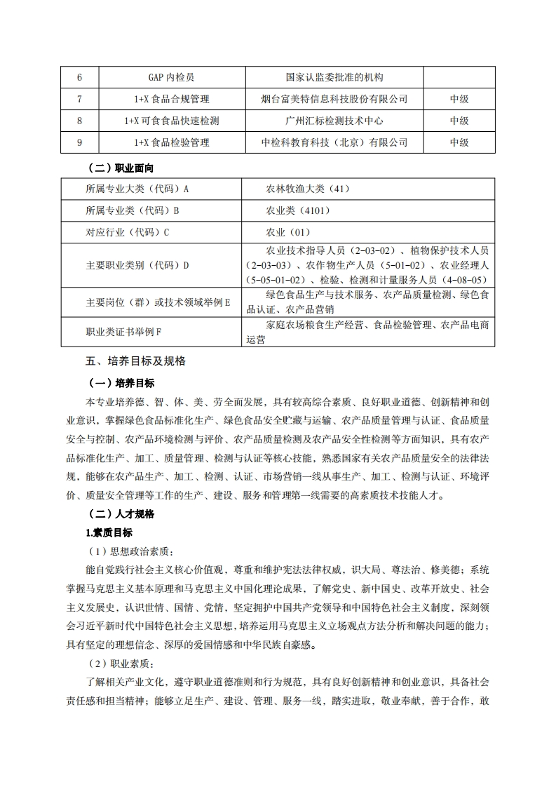
《绿色食品生产技术》专业人才培养方案一、专业名称及代码专业名称:绿色食品生产技术专业代码:410115二、入学要求招生对象:高中(中职)毕业生或具有同等学力者。招生类型:文理兼收三、修业年限三年。四、职业面向(一)职业能力分析1.专业服务面向毕业生主要面向五大岗位群:农产品生产岗位群;加工岗位群;检测岗位群;质量管理与认证岗位群:市场营销岗位群。生产岗位群:主要面向农产品生产基地,农业技术推广部门,农资营销企业,主要岗位有农业技术员、农业执法人员、农资营销员等。加工岗位群:主要面向大型农产品加工企业,主要岗位有食品加工技术员、食品化验员、贮藏保鲜员、仓储管理员等。质量管理与认证岗位群:主要面向国内大中型绿农产品生产、加工企业,主要岗位有HACCP认证、S09001认证、S014000认证员、内审员、农产品认证培训员、化验员等。市场营销岗位群:主要面向农产品生产、加工、外贸进出口企业,主要岗位有农技推广员、销售员、质量安全管理员、农产品经纪人等。检测岗位群:主要面向农产品环境检测与评价公司、农产品质量检测中心、食品药品监督管理局、大型食品企业、超市质检中心、农产品认证中心等,主要岗位有质检员、环境检测员、种子检验员、化肥检验员、畜禽产品检验员、粮油质量检验员、饲料检验员等。主要就业岗位:省、市、县(区)农技推广部门、环境保护部门、执法管理部门农产品质量检测中心,大型农牧、食品、医药、质量认证企业品控员、质检员、贮藏保鲜员、仓储员、内审员,农资营销员等,主要企业有:西安华圣果业集团股份有限公司,蒙牛、伊利等大型乳品企业,北京汇源果汁公司,南京雨润食品有限公司,陕西老牛面业有限公司,中国种业公司,中国化肥公司,中绿华夏有机食品认证公司,杨森制药等。2.职业岗位与职业能力分析
请登录后查看评论内容