

第1页 / 共34页

第2页 / 共34页

第3页 / 共34页
试读已结束,还剩31页,您可下载完整版后进行离线阅读
THE END
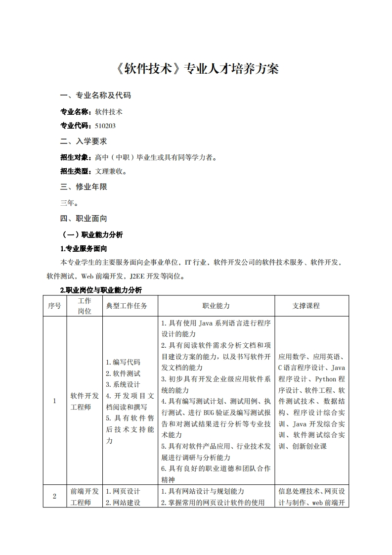
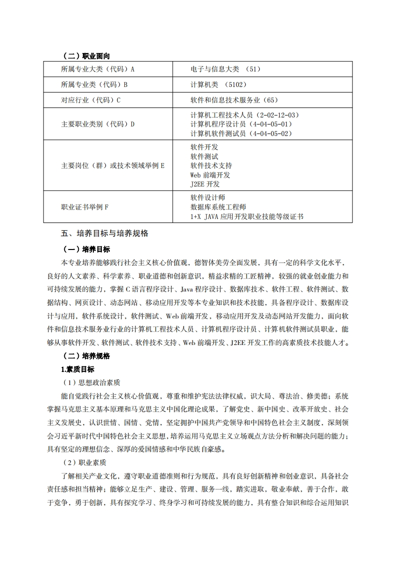
《软件技术》专业人才培养方案一、专业名称及代码专业名称:软件技术专业代码:510203二、入学要求招生对象:高中(中职)毕业生或具有同等学力者。招生类型:文理兼收。三、修业年限三年。四、职业面向(一)职业能力分析1.专业服务面向本专业学生的主要服务面向企事业单位,T行业,软件开发公司的软件技术服务、软件开发,软件测试,Wb前端开发,J2EE开发等岗位。2职业岗位与职业能力分析序号工作典型工作任务职业能力支撑课程岗位1.具有使用Java系列语言进行程序设计的能力2.具有阅读软件需求分析文档和项目建设方案的能力,以及书写软件开应用数学、应用英语1.编写代码发文档的能力C语言程序设计、Java2.软件测试3.初步具有开发企业级应用软件系程序设计、Python程3.系统设计统的能力序设计、软件工程、软软件开发4.开发项目文4.具有编写测试计划、测试用例、执件测试技术、数据结工程师档阅读和撰写行测试、进行BUG验证及编写测试报构、程序设计综合实5.具有软件售告和对测试结果进行分析等专业技训、Java开发综合实后技术支持能术能力训、软件测试综合实力5.具有对软件产品应用、行业技术发训、创新创业课展进行调研与分析能力6.具有良好的职业道德和团队合作精神前端开发1.网页设计1.具有网站设计与规划能力信息处理技术、网页设2工程师2.网站建设2.掌握常用的网页设计软件的使用计与制作、web前端开
请登录后查看评论内容