

第1页 / 共34页

第2页 / 共34页

第3页 / 共34页
试读已结束,还剩31页,您可下载完整版后进行离线阅读
THE END
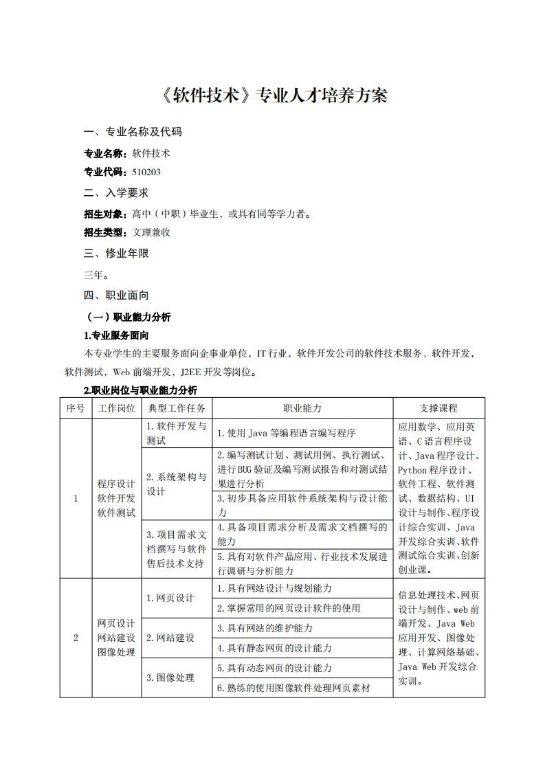
《软件技术》专业人才培养方案一、专业名称及代码专业名称:软件技术专业代码:510203二、入学要求招生对象:高中(中职)毕业生,或具有同等学力者。招生类型:文理兼收三、修业年限三年。四、职业面向(一)职业能力分析1.专业服务面向本专业学生的主要服务面向企事业单位,T行业,软件开发公司的软件技术服务、软件开发,软件测试,Wb前端开发,J2EE开发等岗位。2.职业岗位与职业能力分析序号工作岗位典型工作任务职业能力支撑课程1.软件开发与1.使用Java等编程语言编写程序应用数学、应用英测试语、C语言程序设2.编写测试计划、测试用例、执行测试、计、Java程序设计进行BUG验证及编写测试报告和对测试结2.系统架构与Python程序设计、程序设计果进行分析软件工程、软件测软件开发设计3.初步具备应用软件系统架构与设计能试、数据结构、UI软件测试力设计与制作、程序设4.具备项目需求分析及需求文档撰写的计综合实训、Java3.项目需求文能力开发综合实训、软件档撰写与软件测试综合实训、创新售后技术支持5.具有对软件产品应用、行业技术发展进行调研与分析能力创业课。1.具有网站设计与规划能力1.网页设计信息处理技术、网页2.掌握常用的网页设计软件的使用设计与制作、web前网页设计3.具有网站的维护能力端开发、Java Web2网站建设2.网站建设应用开发、图像处图像处理4.具有静态网页的设计能力理、计算网络基础、5.具有动态网页的设计能力Java Web开发综合3.图像处理6.熟练的使用图像软件处理网页素材实训。
请登录后查看评论内容