

第1页 / 共42页

第2页 / 共42页

第3页 / 共42页
试读已结束,还剩39页,您可下载完整版后进行离线阅读
THE END
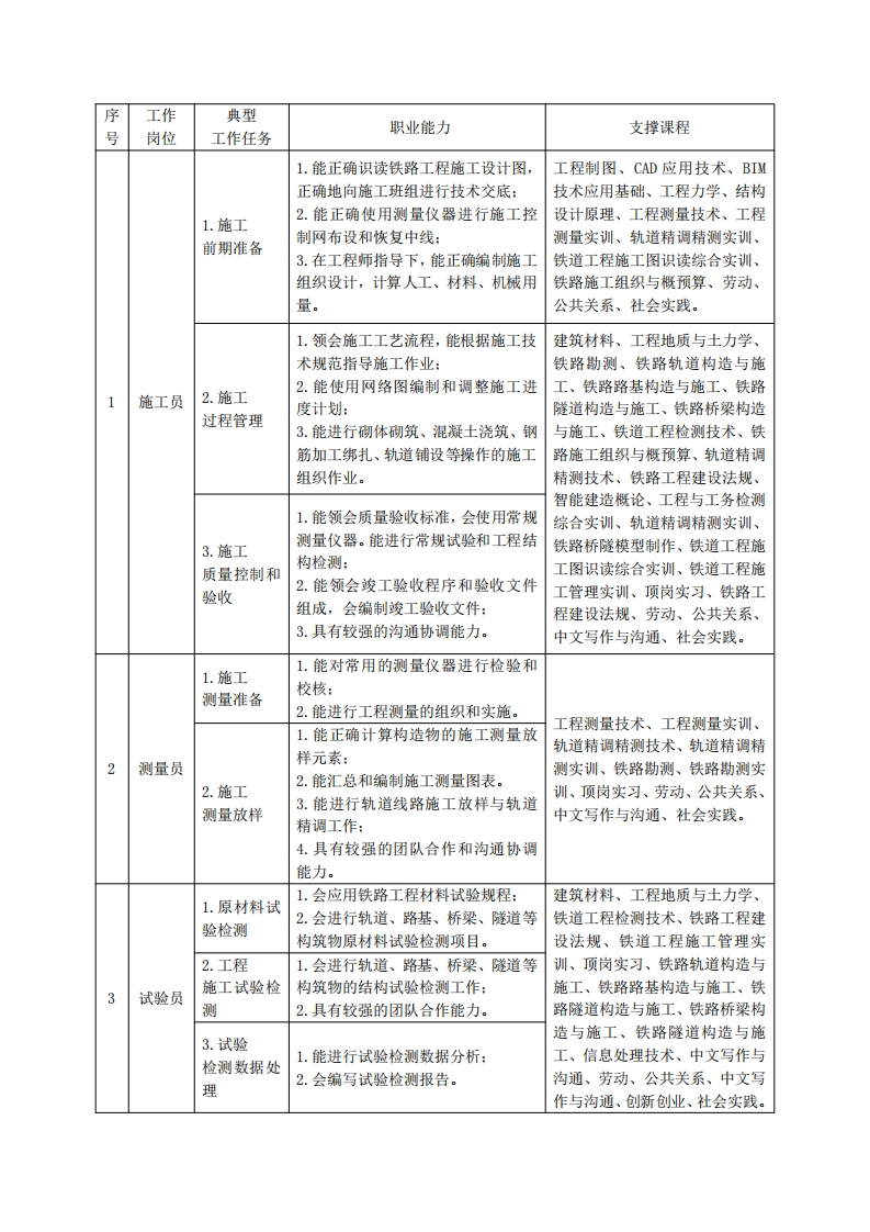
《铁道工程技术》专业人才培养方案一、专业名称及代码专业名称:铁道工程技术专业代码:500101二、入学要求招生对象:高中(中职)毕业生或具有同等学力者。招生类型:理科。三、修业年限三年。四、职业面向(一)职业能力分析1.专业服务面向本专业毕业生主要面向铁路施工企业施工员、测量员、试验员岗位;铁路运营企业线路工、桥隧工岗位,具体描述如下。1施工员在铁路工程施工企业的生产一线从事施工技术应用和施工组织管理工作。2.测量员在铁路工程施工企业、监理企业从事工程测量及施工放样工作。3.试验员在铁路工程施工企业、试验检测企业、监理企业、质量监督机构从事工程试验检测工作。4线路工在铁路运营企业从事线路维修与道岔保养等的日常检修等方面的技术管理工作。5.桥隧工在铁路运营企业从事桥隧构造物日常检查、维护和保养等方面的技术管理工作。2,职业岗位与职业能力分析毕业生主要面向铁路行业的土建施工单位和铁路运营企业,可担任铁道工程建设企业的施工员、测量员、试验员等职业技术岗位工作和铁路运营企业线路工、桥隧工等职业技术岗位工作,5个主要职业岗位、典型工作任务和支撑课程如下表所示。(1)面向铁路工程施工行业岗位群基本岗位:施工员;拓展岗位:测量员、试验员。
请登录后查看评论内容