

第1页 / 共36页

第2页 / 共36页

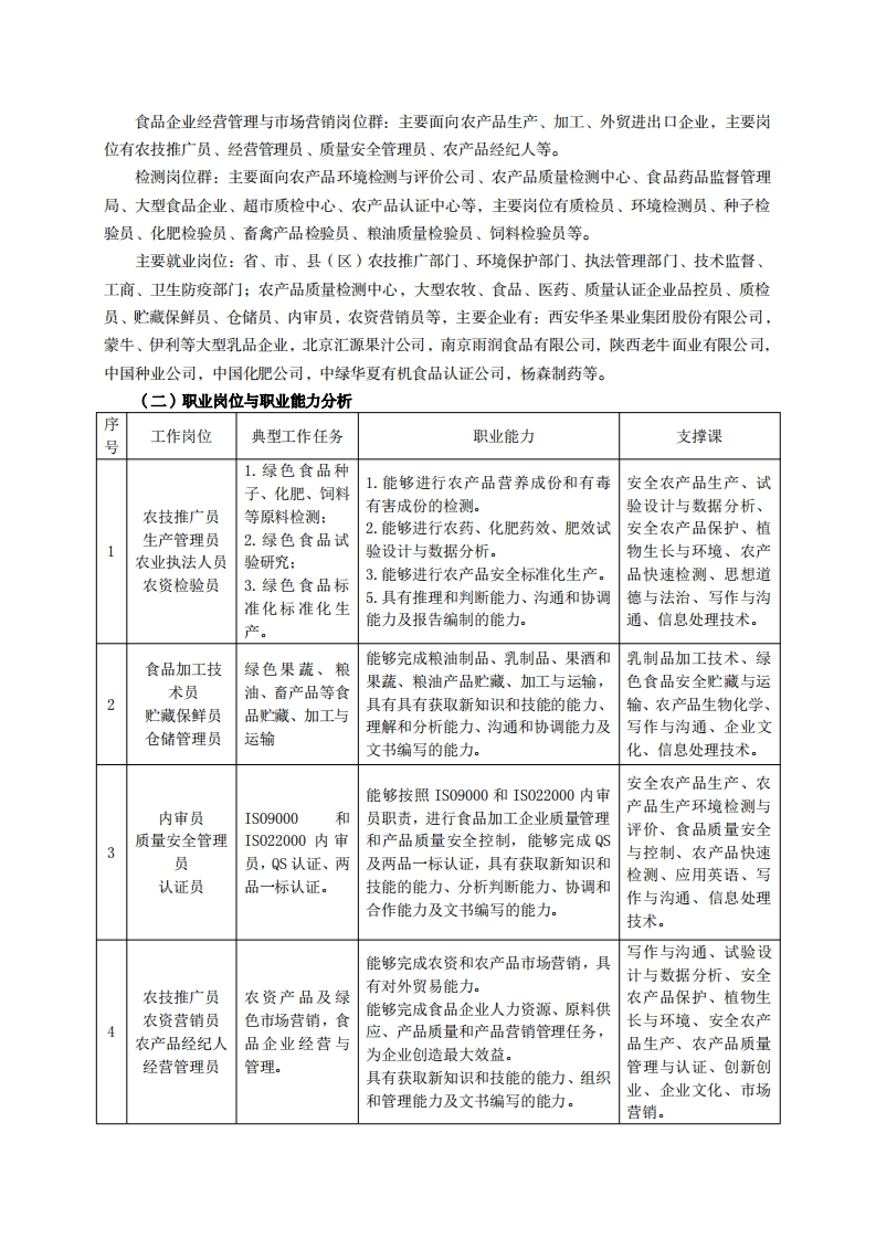
第3页 / 共36页
试读已结束,还剩33页,您可下载完整版后进行离线阅读
THE END
高等职业技术教育《绿色食品生产技术》专业人才培养方案(普招三年制)专业代码:410115一、学制及招生对象(一)学制:三年。(二)招生对象:高中(中职)毕业生。(三)招生类型:文理兼收。二、培养目标与人才规格(一)培养目标本专业培养德、智、体、美、劳全面发展,具有较高综合素质、良好职业道德、创新精神和创业意识,掌握绿色食品标准化生产、绿色食品安全贮藏与运输、农产品质量管理与认证、食品质量安全与控制、农产品环境检测与评价、农产品质量检测及农产品安全性检测等方面知识,具有农产品标准化生产、加工、质量管理、检测与认证等核心技能,熟悉国家有关农产品质量安全的法律法规,能够在农产品生产、加工、检测、认证、市场营销一线从事生产、加工、检测与认证、环境评价、质量安全管理等工作的生产、建设、服务和管理第一线需要的高素质技术技能人才。(二)人才规格1.素质目标(1)思想政治素质:系统掌握马克思主义基本原理和马克思主义中国化理论成果,了解党史、新中国史、改革开放史、社会主义发展史,认识世情、国情、党情,深刻领会习近平新时代中国特色社会主义思想,培养运用马克思主义立场观点方法分析和解决问题的能力:自觉践行社会主义核心价值观,尊重和维护宪法法律权威,识大局、尊法治、修美德;矢志不渝听党话跟党走,争做社会主义合格建设者和可靠接班人。(2)职业素质:具有良好的职业安全、环境保护意识、职业道德、创新精神、创业意识,能够立足生产、建设、管理、服务一线,踏实进取,敬业奉献,善于合作,敢于竞争,勇于创新。(3)人文科学素质:具有宽阔的视野、良好的思维品质、高雅的审美情趣和正确的审美观;能够正确认识社会、主动适应社会,有较强文字和语言表达能力,有较强的人际交往能力和自我发展能力。(4)身体心理素质:具有健康的身体,良好的生活习惯,爱好体育运动,具有健康积极的人生态度,良好的个性心理品质,有较强的心理调适能力和抗挫折能力。2.知识目标(1)具有必备的政治理论、数据分析基础,以及社会与人文知识:(2)具有计算机应用、英语、信息采集与处理等方面的基本知识:
请登录后查看评论内容