专业代码050202俄文专业培育方案Ⅲ

专业代码050202俄文专业培育方案Ⅲ新质力文库 - 聚焦新质生产力发展的数字化知识库_行业洞察 / 理论成果 / 实践指南免费下载新质力文库
专业代码050202俄文专业培育方案Ⅲ
此内容为付费资源,请付费后查看
1619
立即购买
您当前未登录!建议登陆后购买,可保存购买订单
付费资源

第1页 / 共10页

第2页 / 共10页

第3页 / 共10页
试读已结束,还剩7页,您可下载完整版后进行离线阅读
THE END
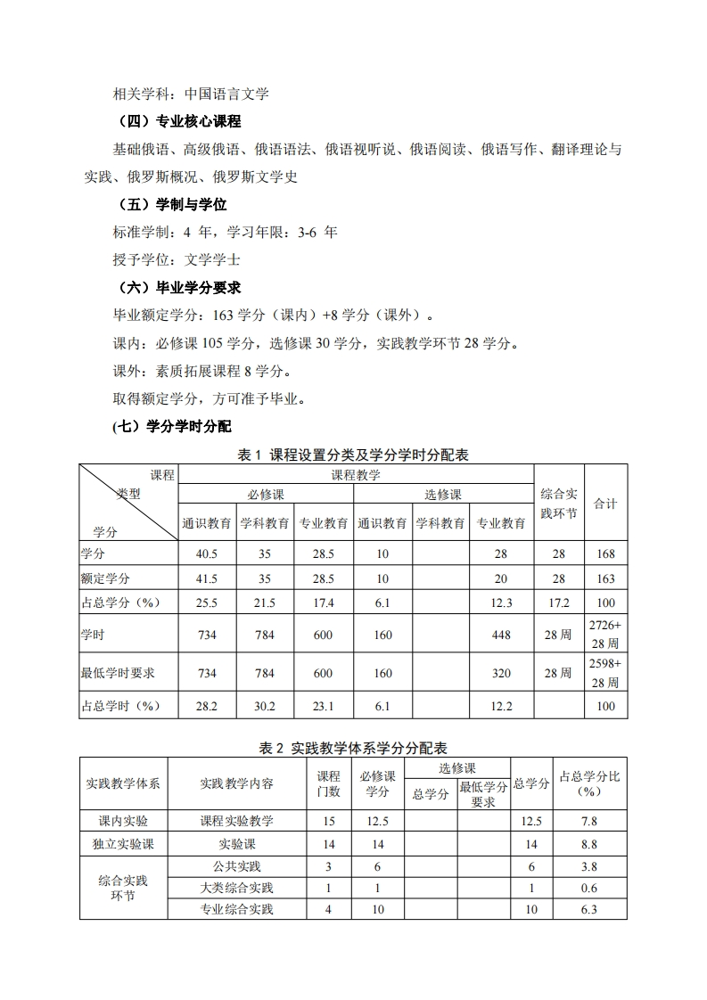
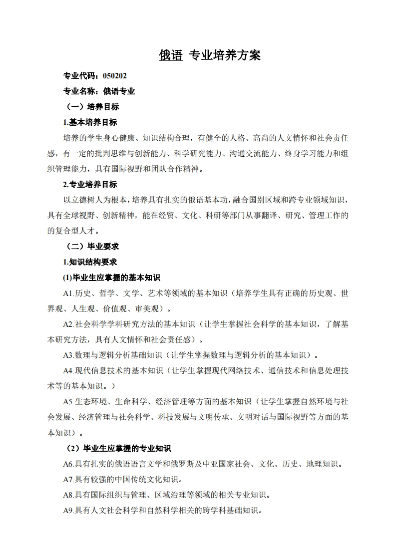
俄语专业培养方案专业代码:050202专业名称:俄语专业(一)培养目标1基本培养目标培养的学生身心健康、知识结构合理,有健全的人格、高尚的人文情怀和社会责任感,有一定的批判思维与创新能力、科学研究能力、沟通交流能力、终身学习能力和组织管理能力,具有国际视野和团队合作精神。2.专业培养目标以立德树人为根本,培养具有扎实的俄语基本功,融合国别区域和跨专业领域知识,具有全球视野、创新精神,能在经贸、文化、科研等部门从事翻译、研究、管理工作的的复合型人才。(二)毕业要求1知识结构要求(1)毕业生应掌握的基本知识A1.历史、哲学、文学、艺术等领域的基本知识(培养学生具有正确的历史观、世界观、人生观、价值观、审美观)。A2.社会科学学科研究方法的基本知识(让学生掌握社会科学的基本知识,了解基本研究方法,具有人文情怀和社会责任感)。A3数理与逻辑分析基础知识(让学生掌握数理与逻辑分析的基本知识)。A4.现代信息技术的基本知识(让学生掌握现代网络技术、通信技术和信息处理技术等的基本知识。)A5生态环境、生命科学、经济管理等方面的基本知识(让学生掌握自然环境与社会发展、经济管理与社会科学、科技发展与文明传承、文明对话与国际视野等方面的基本知识)。(2)毕业生应掌握的专业知识A6.具有扎实的俄语语言文学和俄罗斯及中亚国家社会、文化、历史、地理知识。A7.具有较强的中国传统文化知识。A8.具有国际组织与管理、区域治理等领域的相关专业知识。A9.具有人文社会科学和自然科学相关的跨学科基础知识。
喜欢就支持一下吧
评论 抢沙发

请登录后发表评论

    请登录后查看评论内容