

第1页 / 共26页

第2页 / 共26页

第3页 / 共26页
试读已结束,还剩23页,您可下载完整版后进行离线阅读
THE END
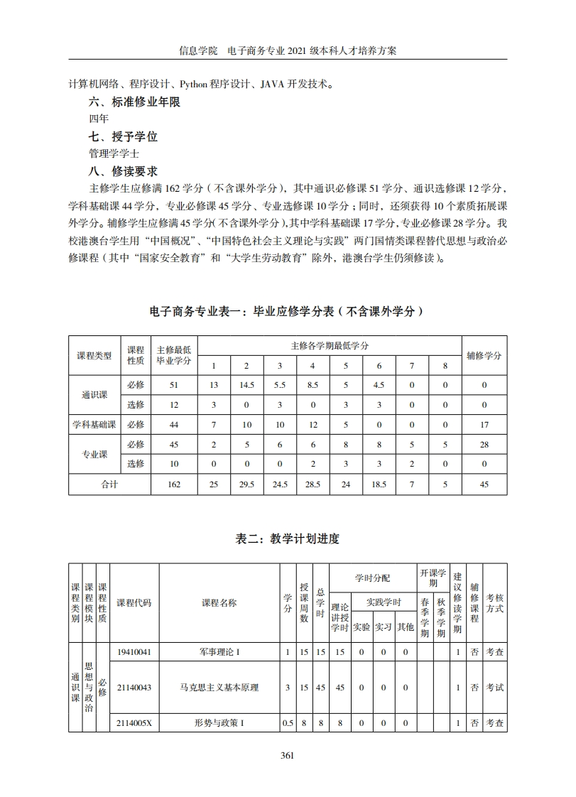
信息学院电子商务专业2021级本科人才培养方案信息学院电子商务专业2021级本科人才培养方案一、培养目标适应社会经济发展对电子商务类专业人才的需要,立足粤港澳大湾区、辐射全国、面向世界,培养德、智、体、美、劳全面发展,具备扎实的管理学、经济学、法学、计算机科学与技术等电子商务相关的多学科融合交叉知识的社会主义建设者和接班人,熟练掌握电子化商务技术、数字化数据分析技术、网络化计算机技术、信息化项目管理技术等基本技能与方法,能够适应粤港澳大湾区社会经济发展的商务运营、专业管理和技术服务需要的知识复合型、应用创新型的电子商务中高级专业人才。毕业后能够在各类企事业单位(特别是电子商务平台企业)、政府机关及有关部门从事电子商务系统分析与设计、商务数据采集与分析、(跨境)电子商务运营与管理等工作,或进入高等学府、研究机构继续进行专业学习深造。二、培养要求1.知识要求(1)掌握自然科学、社会科学和人文学科等通识类相关知识(2)掌握现代管理、网络经济和信息技术的基础理论和专业知识。(3)掌握电子商务类专业理论与专门方法,能够理论与实践紧密结合,解决实际问题。(4)了解快速发展的电子商务新兴产业的动态,注重产业技术创新和商业模式创新,并及时掌握相关的理论与技术知识。2.能力要求(1)具备独立自主地获取本专业相关知识的学习能力。(2)具备将所获取的知识与实践融会贯通并灵活应用于电子商务实务的技能。(3)初步具备基于多学科知识融合的创意、创新和创业能力。(4)具备良好的外语听说、读、写能力。(5)具备良好的计算机操作与互联网应用能力。3.素质要求(1)具备较高的思想政治素质和良好的道德素养、人文素养和科学素养及职业素养。(2)具备较高的网络文明素养、电子商务诚信和信用素养、信息安全与保密素养。(3)具备良好的人际沟通素质和团队合作素质。(4)具备国际化视野和基本的创新精神及创业意识。三、主干学科管理科学与工程四、所属专业类电子商务类五、专业核心课程电子商务概论、电子商务物流与供应链、移动电子商务、客户关系管理、电子商务安全、网络营销、电子商务战略结构与设计、网络创业与创业管理、电子商务项目策划、数据结构、数据库原理、360
请登录后查看评论内容