

第1页 / 共22页

第2页 / 共22页

第3页 / 共22页
试读已结束,还剩19页,您可下载完整版后进行离线阅读
THE END
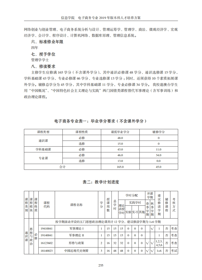
信息学院电子商务专业2019年版本科人才培养方案信息学院电子商务专业2019年版本科人才培养方案一、培养目标本专业适应社会经济发展对电子商务类专业人才的需要,培养德、智、体、美全面发展,具备扎实的电子商务、计算机科学与技术、信息资源管理、英语、数学、经济学、会计学、管理学、法学等多学科交叉综合知识,熟练掌握网络化计算机技术、信息化商务技术、定量化数据分析技术、综合化项目管理技术等基本技能与方法,能适应现代社会商务运营、专业管理和技术服务需要的复合型、应用型、创新型电子商务专业人才,毕业后能在各类企事业单位、政府机关及有关部门从事电子商务网站、移动电子商务应用项目的规划、分析、设计、开发、管理、优化、评价以及电子商贸、网络营销、网络金融等工作,或到国内大学、研究机构继续从事专业学习深造。二、培养要求1.知识要求(1)掌握自然科学、社会科学和人文学科等通识类相关知识。(2)掌握现代管理、网络经济和信息技术的基础理论和专业知识。(3)掌握电子商务类专业理论与专门方法,能够理论与实践紧密结合,解决实际问题。(4)了解快速发展的电子商务新兴产业的动态,注重产业技术创新和商业模式创新,并及时掌握相关的理论与技术知识。2.能力要求(1)具备独立自主地获取本专业相关知识的学习能力。(2)具备将所获取的知识与实践融会贯通并灵活应用于电子商务实务的技能。(3)初步具备基于多学科知识融合的创意、创新和创业能力。(4)具备良好的外语听、说、读、写能力。(5)具备良好的计算机操作与互联网应用能力。3.素质要求(1)具备较高的思想政治素质和良好的道德素养、人文素养和科学素养及职业素养。(2)具备较高的网络文明素养、电子商务诚信和信用素养、信息安全与保密素养。(3)具备良好的人际沟通素质和团队合作素质。(4)具备国际化视野和基本的创新精神及创业意识。三、主干学科工商管理、计算机、经济学四、所属专业类电子商务类五、专业核心课程电子商务概论、移动电子商务、Pytho开发基础、电子商务法案例专题、信息安全法、电子商务物流、客户关系管理、电子商务组织与运营、电子商务安全、信息经济、网络营销、跨境电子商务、254
请登录后查看评论内容