

第1页 / 共5页

第2页 / 共5页

第3页 / 共5页
试读已结束,还剩2页,您可下载完整版后进行离线阅读
THE END
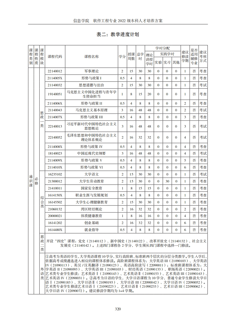
信息学院软件工程专业2022级本科人才培养方案信息学院软件工程专业2022级本科人才培养方案一、培养目标本专业面向国家和粤港澳大湾区经济发展需求,培养适应国家和粤港澳大湾区经济发展需求,德、智、体、美、劳全面发展,掌握数学与自然科学基础知识及计算机科学相关的基本理论、基本知识和基本方法,具有良好的软件技术与工程素养,熟练掌握软件工程技术、软件工程管理以及软件服务工程的基本知识与技能,能够从事软件工程技术研究、设计、开发、测试、软件项目管理与服务等工作,能将先进的软件工程思想和服务管理运营技术熟练应用于银行、证券、财务等金融领域,并能适应T行业未来发展需要的高素质T工程应用型专门人才。二、培养要求:依据中国工程教育专业认证的标准和要求,根据软件工程专业特点,同时具备较高的人文素养和道德品质,身心健康,全面发展。本专业毕业生应获得以下几方面的知识和能力。1.知识要求:(1)掌握从事本专业工作所需的数学(特别是离散数学)和其他相关的自然科学知识以及一定的经济学与管理学知识:(2)掌握软件工程的基本理论与专业知识;(3)掌握软件设计开发方法、过程和主流的开发工具;(4)熟悉软件项目管理,了解软件工程的发展动态;(5)了解与本专业相关的职业和行业的重要法律法规及方针政策,理解工程技术与信息技术应用相关的理论的基本要求。2.能力要求:(1)具有从事大型软件项目规划、分析、设计、实现、测试、维护和管理等工作的能力;(2)具有较强的创新意识和信息获取能力,能够有效地进行软件工程新技术、新方法和新工具的探索,具有创新意识,并具有技术创新的初步能力;(3)具有一定的组织管理能力、表达能力、独立工作能力、人际交往能力和团队合作能力;(4)具有一定的外语应用能力,能阅读本专业的外文资料,具有一定的国际视野和跨文化交流、竞争与合作能力:(5)具有较强的社会适应能力,能应对工作变动和环境变化给自身带来的影响,能有效参与竞争。3.素质要求:(1)具有良好的思想品德和较高的道德情操,热爱社会主义祖国,拥护中国共产党的领导,掌握马列主义、毛泽东思想与中国特色社会主义基本理论;(2)人格健全,具有良好的人文社会科学素养、职业道德和心理素质,社会责任感强,有正确的世界观、人生观、价值观,遵纪守法,为人正直诚实,具有良好的职业道德和公共道德;(3)身心素质:能独立思考,坚持理论联系实际、实事求是和谦虚谨慎、认真细致的科学态度;拥有健康的体魄,养成良好的体育锻炼和卫生习惯,具备健全的心理和乐观的人生态度;(4)职业素质:具有良好的社会实践、社会沟通、合作及协调能力,爱岗敬业、遵纪守法的品质,有立业创业的意识,有严谨务实的工作作风。三、所属专业类计算机类四、专业核心课程程序设计、离散数学、数据结构与算法、数据库原理、软件工程、操作系统、软件构件与中间件技术、计算机网络、需求分析与系统设计、软件设计模式、智能交互技术实践、软件质量保证与318
请登录后查看评论内容