

第1页 / 共46页
试读已结束,还剩45页,您可下载完整版后进行离线阅读
THE END
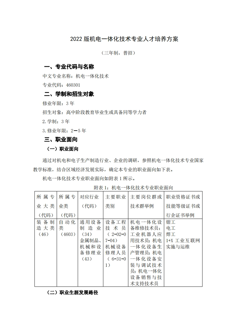
2022版机电一体化技术专业人才培养方案(三年制,普招)一、专业代码与名称中文专业名称:机电一体化技术专业代码:460301二、学制和招生对象修业年限:3年招生对象:高中阶段教育毕业生或具备同等学力者2.学制:3年3.修业年限:2一5年三、职业面向(一)职业面向通过对机电和电子生产制造行业、企业的调研,参照机电一体化技术专业国家教学标准,结合区域经济发展实际,确定本专业的职业面向如下表。机电一体化技术专业职业面向如附表1所示。附表1:机电一体化技术专业职业面向所属专所属专对应行业主要职业主要岗位群或职业资格证书或业大类业类(代码)类别技术群举例技能等级证书或(代码)(代码)行企证书举例装备制自动化通用设备设备工程机电一体化设钳工造大类类制造业技术员备维修技术员:电工(46)(4603)(34)(2-02-0工业机器人应焊工金属制品、7-04)用技术员:机电1+X工业互联网机械和设机械设备一体化设备生实施与运维备修理业修理人员产管理员:机电(43)(6-31-0一体化设备安1)装与调试技术员:机电一体化设备销售与技术支持技术员(二)职业生涯发展路径
请登录后查看评论内容