

第1页 / 共49页
试读已结束,还剩48页,您可下载完整版后进行离线阅读
THE END
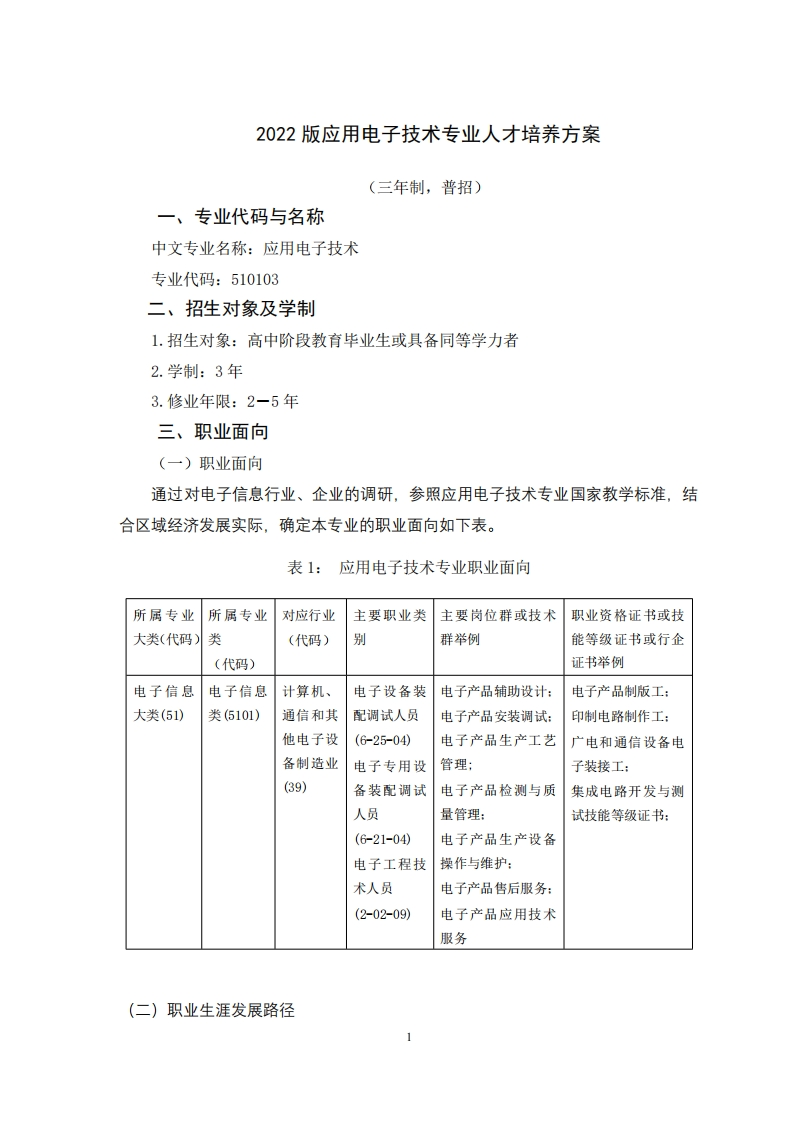
2022版应用电子技术专业人才培养方案(三年制,普招)一、专业代码与名称中文专业名称:应用电子技术专业代码:510103二、招生对象及学制1.招生对象:高中阶段教育毕业生或具备同等学力者2.学制:3年3.修业年限:2-5年三、职业面向(一)职业面向通过对电子信息行业、企业的调研,参照应用电子技术专业国家教学标准,结合区域经济发展实际,确定本专业的职业面向如下表。表1:应用电子技术专业职业面向所属专业所属专业对应行业主要职业类主要岗位群或技术职业资格证书或技大类(代码)类(代码)别群举例能等级证书或行企(代码)证书举例电子信息电子信息计算机、电子设备装电子产品辅助设计:电子产品制版工:大类(51)类(5101)通信和其配调试人员电子产品安装调试:印制电路制作工:他电子设(6-25-04)电子产品生产工艺广电和通信设备电备制造业电子专用设管理子装接工:(39)备装配调试电子产品检测与质集成电路开发与测人员量管理:试技能等级证书:(6-21-04)电子产品生产设备电子工程技操作与维护:术人员电子产品售后服务:(2-02-09)电子产品应用技术服务(二)职业生涯发展路径
请登录后查看评论内容