

第1页 / 共50页
试读已结束,还剩49页,您可下载完整版后进行离线阅读
THE END
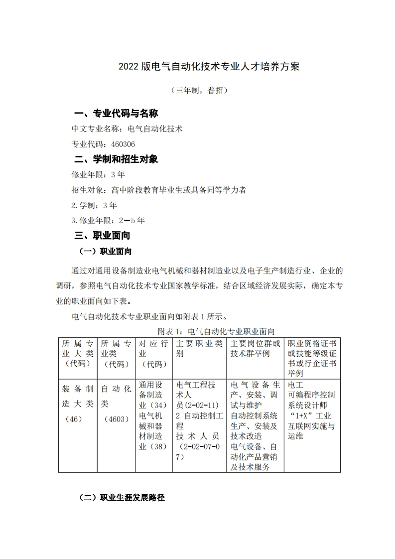
2022版电气自动化技术专业人才培养方案(三年制,普招)一、专业代码与名称中文专业名称:电气自动化技术专业代码:460306二、学制和招生对象修业年限:3年招生对象:高中阶段教育毕业生或具备同等学力者2.学制:3年3.修业年限:2一5年三、职业面向(一)职业面向通过对通用设备制造业电气机械和器材制造业以及电子生产制造行业、企业的调研,参照电气自动化技术专业国家教学标准,结合区域经济发展实际,确定本专业的职业面向如下表。电气自动化技术专业职业面向如附表1所示。附表1:电气自动化专业职业面向所属专所属专对应行主要职业类主要岗位群或职业资格证书业大类业类业别技术群举例或技能等级证(代码)(代码)(代码)书或行企证书举例装备制自动化通用设电气工程技电气设备生电工备制造术人产、安装、调可编程序控制造大类类业(34)员(2-02-11)试与维护系统设计师(46)(4603)电气机2自动控制工自动控制系统“1+X”工业械和器程生产、安装及互联网实施与材制造技术人员技术改造运维业(38)(2-02-07-0电气设备、自7)动化产品营销及技术服务(二)职业生涯发展路径
请登录后查看评论内容