

第1页 / 共43页
试读已结束,还剩42页,您可下载完整版后进行离线阅读
THE END
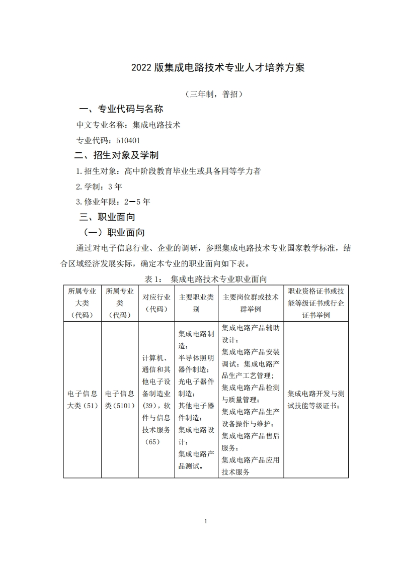
2022版集成电路技术专业人才培养方案(三年制,普招)一、专业代码与名称中文专业名称:集成电路技术专业代码:510401二、招生对象及学制1.招生对象:高中阶段教育毕业生或具备同等学力者2.学制:3年3.修业年限:2-5年三、职业面向(一)职业面向通过对电子信息行业、企业的调研,参照集成电路技术专业国家教学标准,结合区域经济发展实际,确定本专业的职业面向如下表。表1:集成电路技术专业职业面向所属专业所属专业职业资格证书或技对应行业主要职业类主要岗位群或技术大类类能等级证书或行企(代码)别群举例(代码)(代码)证书举例集成电路产品辅助集成电路制设计:造:集成电路产品安装计算机、半导体照明调试:集成电路产通信和其器件制造:品生产工艺管理:他电子设光电子器件集成电路产品检测电子信息电子信息备制造业制造:集成电路开发与测与质量管理:大类(51)类(5101)(39),软其他电子器试技能等级证书:集成电路产品生产件与信息件制造:设备操作与维护:技术服务集成电路设集成电路产品售后(65)计:服务:集成电路产集成电路产品应用品测试。技术服务
请登录后查看评论内容