845抽象代数硕士考试大纲2019

845抽象代数硕士考试大纲2019新质力文库 - 聚焦新质生产力发展的数字化知识库_行业洞察 / 理论成果 / 实践指南免费下载新质力文库
845抽象代数硕士考试大纲2019
此内容为付费资源,请付费后查看
911
立即购买
您当前未登录!建议登陆后购买,可保存购买订单
付费资源

第1页 / 共2页
试读已结束,还剩1页,您可下载完整版后进行离线阅读
THE END
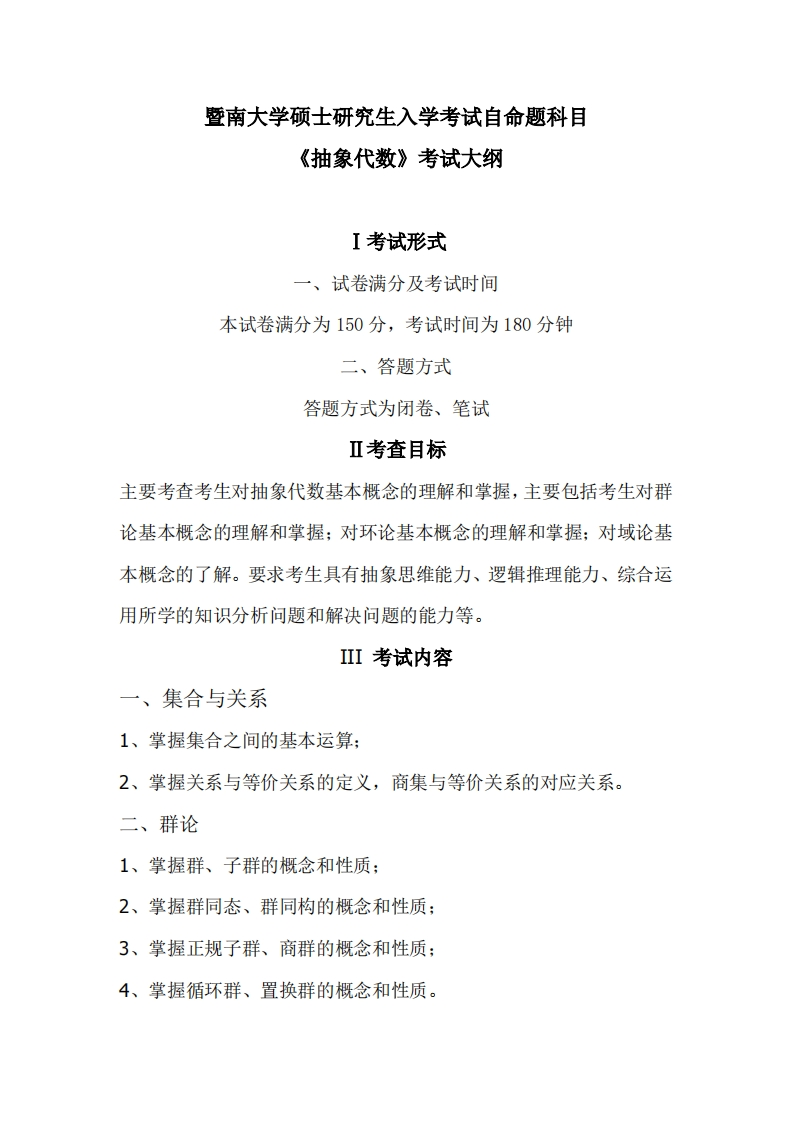
暨南大学硕士研究生入学考试自命题科目《抽象代数》考试大纲I考试形式一、试卷满分及考试时间本试卷满分为150分,考试时间为180分钟二、答题方式答题方式为闭卷、笔试Ⅱ考查目标主要考查考生对抽象代数基本概念的理解和掌握,主要包括考生对群论基本概念的理解和掌握;对环论基本概念的理解和掌握;对域论基本概念的了解。要求考生具有抽象思维能力、逻辑推理能力、综合运用所学的知识分析问题和解决问题的能力等。III考试内容一、集合与关系1、掌握集合之间的基本运算:2、掌握关系与等价关系的定义,商集与等价关系的对应关系。二、群论1、掌握群、子群的概念和性质:2、掌握群同态、群同构的概念和性质:3、掌握正规子群、商群的概念和性质:4、掌握循环群、置换群的概念和性质。
喜欢就支持一下吧
评论 抢沙发

请登录后发表评论

    请登录后查看评论内容