

第1页 / 共10页
试读已结束,还剩9页,您可下载完整版后进行离线阅读
THE END
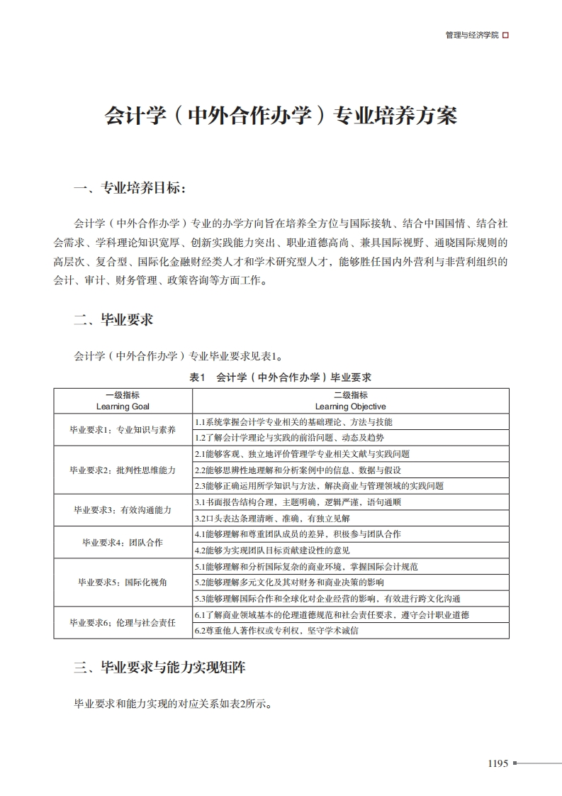
管理与经济学院口会计学(中外合作办学)专业培养方案一、专业培养日标:会计学(中外合作办学)专业的办学方向旨在培养全方位与国际接轨、结合中国国情、结合社会需求、学科理论知识宽厚、创新实践能力突出、职业道德高尚、兼具国际视野、通晓国际规则的高层次、复合型、国际化金融财经类人才和学术研究型人才,能够胜任国内外营利与非营利组织的会计、审计、财务管理、政策咨询等方面工作。二、毕业要求会计学(中外合作办学)专业毕业要求见表1。表1会计学(中外合作办学)毕业要求一级指标二级指标Learning GoalLearning Objective1.1系统掌握会计学专业相关的基础理论、方法与技能毕业要求1:专业知识与素养12了解会计学理论与实践的前沿问题、动态及趋势2.1能够客观、独立地评价管理学专业相关文献与实践问题毕业要求2:批判性思维能力22能够思辨性地理解和分析案例中的信息、数据与假设23能够正确运用所学知识与方法,解决商业与管理领域的实践问题3.1书面报告结构合理,主题明确,逻辑严谨,语句通顺毕业要求3:有效沟通能力3.2口头表达条理清晰、准确,有独立见解4.1能够理解和尊重团队成员的差异,积极参与团队合作毕业要求4:团队合作4.2能够为实现团队目标贡献建设性的意见5.1能够理解和分析国际复杂的商业环境,掌握国际会计规范毕业要求5:国际化视角5.2能够理解多元文化及其对财务和商业决策的影响53能够理解国际合作和全球化对企业经营的影响,有效进行跨文化沟通6.1了解商业领域基本的伦理道德规范和社会责任要求,遵守会计职业道德毕业要求6;伦理与社会责任6.2尊重他人著作权或专利权,坚守学术诚信三、毕业要求与能力实现矩阵毕业要求和能力实现的对应关系如表2所示。1195
请登录后查看评论内容