

第1页 / 共15页
试读已结束,还剩14页,您可下载完整版后进行离线阅读
THE END
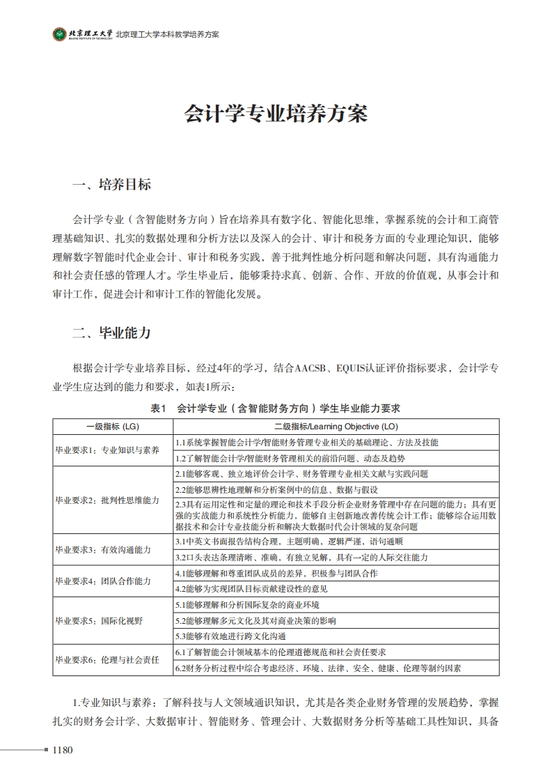
得北京理工大学北惊理工大学本科教学培养方案会计学专业培养方案一、培养目标会计学专业(含智能财务方向)旨在培养具有数字化、智能化思维,掌握系统的会计和工商管理基础知识、扎实的数据处理和分析方法以及深入的会计、审计和税务方面的专业理论知识,能够理解数字智能时代企业会计、审计和税务实践,善于批判性地分析问题和解决问题,具有沟通能力和社会责任感的管理人才。学生毕业后,能够秉持求真、创新、合作、开放的价值观,从事会计和审计工作,促进会计和审计工作的智能化发展。二、毕业能力根据会计学专业培养目标,经过4年的学习,结合AACSB、EQUIS认证评价指标要求,会计学专业学生应达到的能力和要求,如表1所示:表1会计学专业(含智能财务方向)学生毕业能力要求一级指标(LG)二级指标Learning Objective(LO)1.1系统掌握智能会计学熠能财务管理专业相关的基础理论、方法及技能毕业要求1:专业知识与素养12了解智能会计学智能财务管理相关的前沿问题、动态及趋势21能够客观、独立地评价会计学、财务管理专业相关文献与实践问题2.2能够思辨性地理解和分析案例中的信息、数据与假设毕业要求2:批判性思维能力2.3具有运用定性和定量的理论和技术手段分析企业财务管理中存在问题的能力;具有更强的实战能力和系统性分析能力,能够自主创新地改善传统会计工作;能够综合运用数据技术和会计专业技能分析和解决大数据时代会计领域的复杂问题3.1中英文书面报告结构合理,主题明确,逻辑严谨,语句通顺毕业要求3:有效沟通能力3.2口头表达条理清晰、准确,有独立见解,具有一定的人际交往能力4.1能够理解和尊重团队成员的差异,积极参与团队合作毕业要求4:团队合作能力4.2能够为实现团队目标贡献建设性的意见51能够理解和分析国际复杂的商业环境毕业要求5:国际化视野5.2能够理解多元文化及其对商业决策的影响5.3能够有效地进行跨文化沟通6.1了解智能会计领域基本的伦理道德规范和社会责任要求毕业要求6:伦理与社会责任62财务分析过程中综合考虑经济、环境、法律、安全、健康、伦理等制约因素1.专业知识与素养:了解科技与人文领域通识知识,尤其是各类企业财务管理的发展趋势,掌握扎实的财务会计学、大数据审计、智能财务、管理会计、大数据财务分析等基础工具性知识,具备■1180
请登录后查看评论内容