

第1页 / 共24页

第2页 / 共24页
试读已结束,还剩22页,您可下载完整版后进行离线阅读
THE END
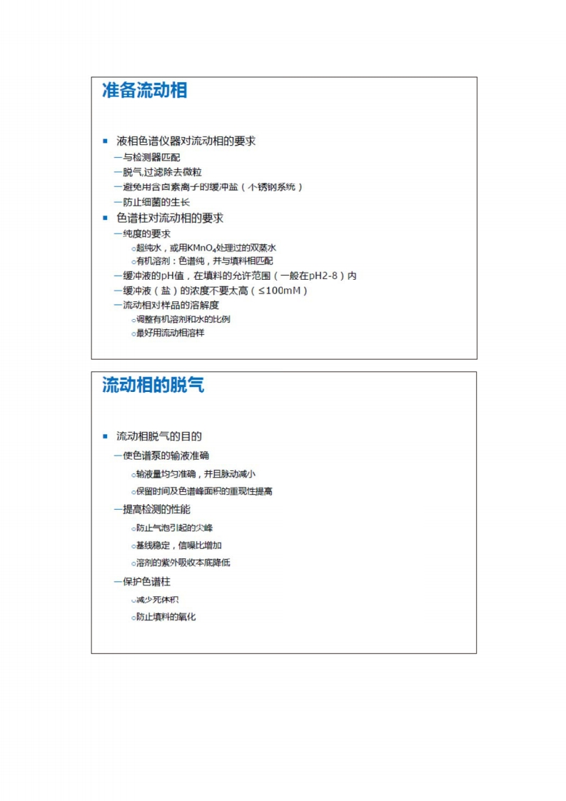
WatersAlliance?系统基本操作THE SCIENCE OF WHAT'S POSSIBLE.Alliance HPLC实验的一般流程HPLC系统的启动(顺序很重要)一打开计算机,待Windows:完成自检后打开2695电源和检测器,待设备过自检后,启动色谱管理软件(例如:Empower3)准备流动相一过滤脱气色谱泵排气一用新配制的流动相灌注泵用准备好的流动相平衡色谱柱及色谱系统一可在2695的控制面板上设定流速参数一系统大约需平衡0.5-1小时方能稳定工作准备样品一用流动相溶样或重组样品,过滤一制备空白样品编钼仪器力法,开始头验概览·Alliance系统简介一溶剂管理系统一样品管理系统■Alliance系统操作一一般流程一准备流动相一面板操作(prime seal wash;prime needle wash;dry prime;wetprime;purge injector)一平衡一使用溶剂管理系统注意事项一使用样品管理系统注意事项一检测器操作和注意事项(2489:2998:2414:2475;2424)
请登录后查看评论内容