原子力显微镜简明操作规程

原子力显微镜简明操作规程新质力文库 - 聚焦新质生产力发展的数字化知识库_行业洞察 / 理论成果 / 实践指南免费下载新质力文库
原子力显微镜简明操作规程
此内容为付费资源,请付费后查看
913
立即购买
您当前未登录!建议登陆后购买,可保存购买订单
付费资源

第1页 / 共1页
已完成全部阅读,共1
THE END
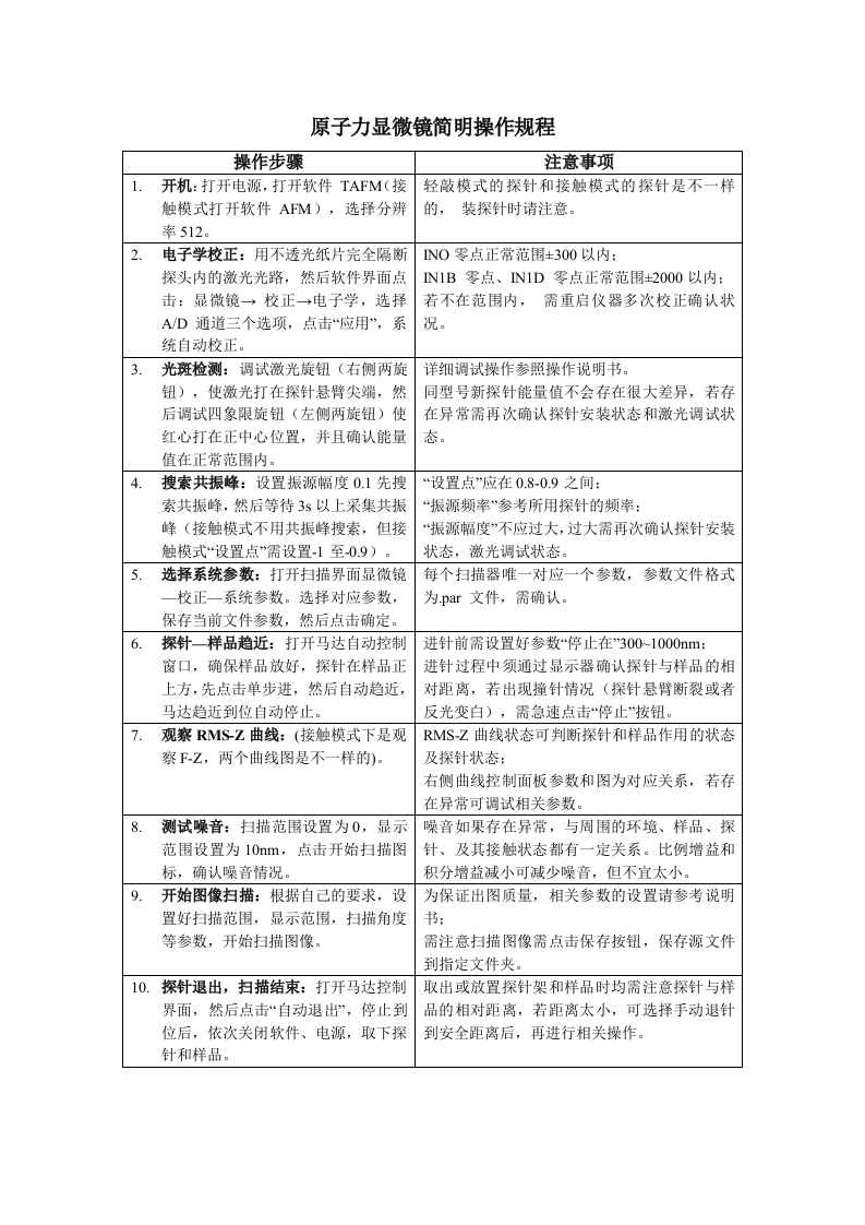
原子力显微镜简明操作规程操作步骤注意事项1.开机:打开电源,打开软件TAFM(接轻敲模式的探针和接触模式的探针是不一样触模式打开软件AFM),选择分辨的,装探针时请注意率512。2.电子学校正:用不透光纸片完全隔断NO零点正常范围±300以内:探头内的激光光路,然后软件界面点N1B零点、N1D零点正常范围±2000以内:击:显微镜→校正→电子学,选择若不在范围内,需重启仪器多次校正确认状AD通道三个选项,点击“应用”,系况。统自动校正。3.光斑检测:调试激光旋钮(右侧两旋详细调试操作参照操作说明书钮),使激光打在探针悬臂尖端,然同型号新探针能量值不会存在很大差异,若存后调试四象限旋钮(左侧两旋钮)使在异常需再次确认探针安装状态和激光调试状红心打在正中心位置,并且确认能量态。值在正常范围内。4.搜索共振峰:设置振源幅度0.1先搜“设置点”应在0.8-0.9之间:索共振峰,然后等待3s以上采集共振“振源频率”参考所用探针的频率:峰(接触模式不用共振峰搜索,但接“振源幅度”不应过大,过大需再次确认探针安装触模式“设置点”需设置-1至-0.9)。状态,激光调试状态。5.选择系统参数:打开扫描界面显微镜每个扫描器唯一对应一个参数,参数文件格式一校正一系统参数。选择对应参数,为.par文件,需确认。保存当前文件参数,然后点击确定。6.探针一样品趋近:打开马达自动控制进针前需设置好参数“停止在”300~1000mm:窗口,确保样品放好,探针在样品正进针过程中须通过显示器确认探针与样品的相上方,先点击单步进,然后自动趋近,对距离,若出现撞针情况(探针悬臂断裂或者马达趋近到位自动停止。反光变白),需急速点击“停止”按钮7.观察RMSZ曲线:(接触模式下是观RMS-Z曲线状态可判断探针和样品作用的状态察F-Z,两个曲线图是不一样的)。及探针状态:右侧曲线控制面板参数和图为对应关系,若存在异常可调试相关参数。8.测试噪音:扫描范围设置为0,显示噪音如果存在异常,与周围的环境、样品、探范围设置为l0nm,点击开始扫描图针、及其接触状态都有一定关系。比例增益和标,确认噪音情况。积分增益减小可减少噪音,但不宜太小。9.开始图像扫描:根据自己的要求,设为保证出图质量,相关参数的设置请参考说明置好扫描范围,显示范围,扫描角度书:等参数,开始扫描图像。需注意扫描图像需点击保存按钮,保存源文件到指定文件夹。10.探针退出,扫描结束:打开马达控制取出或放置探针架和样品时均需注意探针与样界面,然后点击“自动退出”,停止到品的相对距离,若距离太小,可选择手动退针位后,依次关闭软件、电源,取下探到安全距离后,再进行相关操作。针和样品。
喜欢就支持一下吧
评论 抢沙发

请登录后发表评论

    请登录后查看评论内容