

第1页 / 共3页

第2页 / 共3页
试读已结束,还剩1页,您可下载完整版后进行离线阅读
THE END
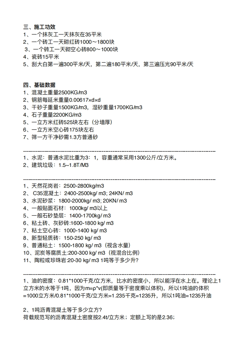
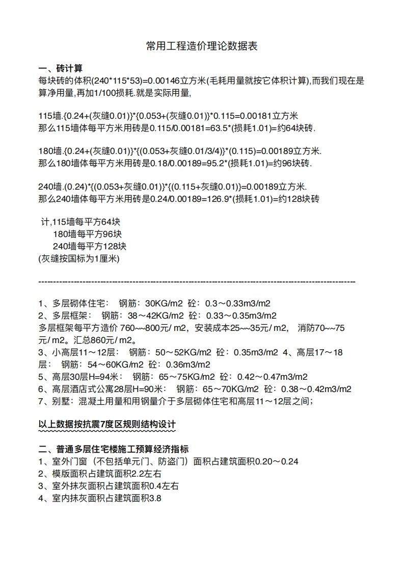
常用工程造价理论数据表一、砖计算每块砖的体积(240*115*53)=0.00146立方米(毛耗用量就按它体积计算),而我们现在是算净用量,再加1/100损耗.就是实际用量,115墙.{0.24+(灰缝0.01)}*{0.053+(灰缝0.01)》*0.115=0.00181立方米那么115墙体每平方米用砖是0.1150.00181=63.5*(损耗1.01)=约64块砖180墙.{0.24+(灰缝0.01)}{(0.053+灰缝0.01/3/4)》*(0.115)=0.00189立方米那么180墙体每平方米用砖是0.180.00189=95.2*(损耗1.01)=约96块砖240墙.(0.24)*{(0.053+灰缝0.01)}*{(0.115+灰缝0.01)=0.00189立方米那么240墙体每平方米用砖是0.24/0.00189=126.9*(损耗1.01)=约128块砖计,115墙每平方64块180墙每平方96块240墙每平方128块(灰缝按国标为1厘米)1、多层砌体住宅:钢筋:30KGm2砼:0.3~0.33m3m22、多层框架:钢筋:38~42KG/m2砼:0.33~0.35m3/m2多层框架每平方造价760800元/m2,安装成本2535元/m2,消防70-~75元/m2。汇总860元/m2。3、小高层11~12层:钢筋:50~52KG/m2砼:0.35m3/m24、高层17~18层:钢筋:5460KGm2砼:0.36m3/m25、高层30层H=94米:钢筋:65~75KGm2砼:0.42~0.47m3/m26、高层酒店式公寓28层H=90米:钢筋:65~70KG/m2砼:0.38~0.42m3m27、别墅:混凝土用量和用钢量介于多层彻体住宅和高层11~12层之间;以上数据按抗震7度区规则结构设计二、普通多层住宅楼施工预算经济指标1、室外门窗(不包括单元门、防盗门)面积占建筑面积0.20~0.242、模版面积占建筑面积2.2左右3、室外抹灰面积占建筑面积0.4左右4、室内抹灰面积占建筑面积3.8
请登录后查看评论内容