

第1页 / 共44页

第2页 / 共44页

第3页 / 共44页

第4页 / 共44页

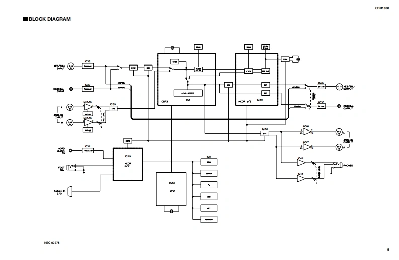
第5页 / 共44页

第6页 / 共44页

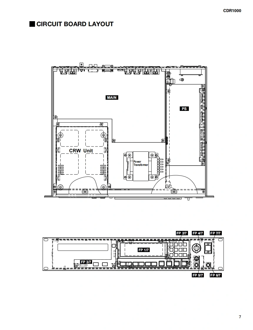
第7页 / 共44页

第8页 / 共44页

第9页 / 共44页

第10页 / 共44页
试读已结束,还剩34页,您可下载完整版后进行离线阅读
THE END
PROFESSIONAL AUDIO CD RECORDER二可▣▣▣▣SERVICE MANUAL79004111红1三三子口回日西■CONTENTSSPECIFICATIONS.3PANEL LAYOUTBLOCK DIAGRAM.5WIRING.6CIRCUIT BOARD LAYOUT.7DISASSEMBLY PROCEDURE8LSI PIN DESCRIPTION.10IC BLOCK DIAGRAM12CIRCUIT BOARDS14TEST PROGRAM.17/21ERROR MESSAGES.25PARTS LISTOVERALL CIRCUIT DIAGRAMYAMAHAPA011479HAMAMATSU,JAPAN19991025-1880001.52K-599Printed in Japan'99.12
请登录后查看评论内容