

第1页 / 共19页

第2页 / 共19页

第3页 / 共19页

第4页 / 共19页

第5页 / 共19页

第6页 / 共19页

第7页 / 共19页

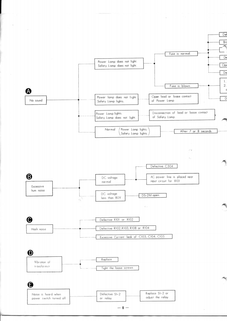
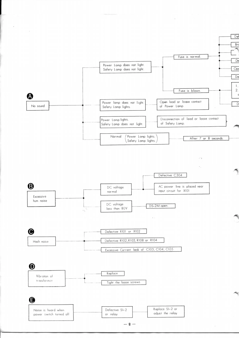
第8页 / 共19页

第9页 / 共19页

第10页 / 共19页
试读已结束,还剩9页,您可下载完整版后进行离线阅读
THE END
TA3120SONY9SAFETYSTEREO AMPLIFIER3120Specifications(l】System:All Silicon Transistor stereo amplifiercircuit:Quasi-complementary symmetry circuitTransistor2SC401(4),.2SC293(2).2SC299(5),2SD45(8).2sA527(2)D1ode:DS2M(4),S2C(2),1T206(10).SV6(4),2sF-103(sCR)(1)Power requirement:AC 100,117,220,240V,50/60 HzPower consumption:Approx.30W at zero signalApprox.250W at rated outputDimension:180(W)×145(H)×445mm(D)(7%×54×172")Weight:Approx.8 kgs.(17 Ibs,10 ozs.)SONYSERVICING GUIDE
请登录后查看评论内容