

第1页 / 共18页

第2页 / 共18页

第3页 / 共18页

第4页 / 共18页

第5页 / 共18页

第6页 / 共18页

第7页 / 共18页

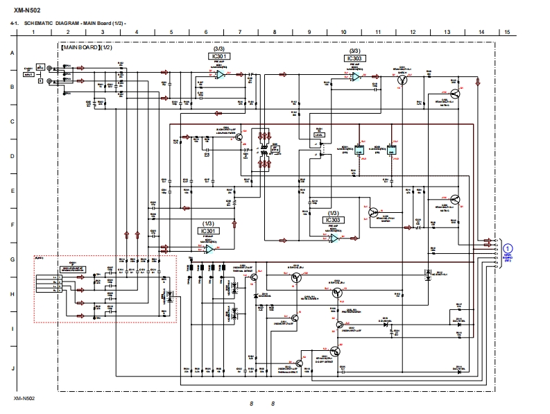
第8页 / 共18页

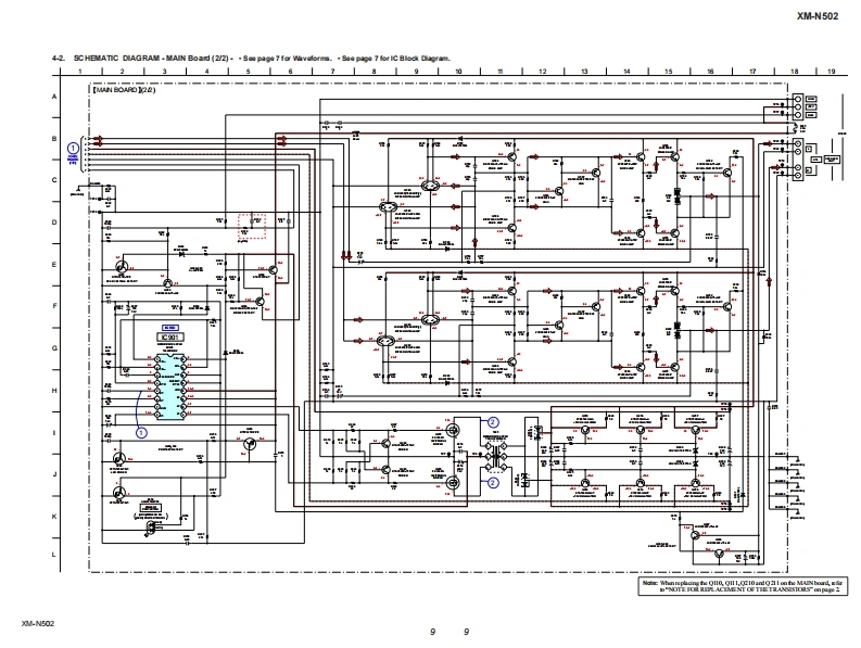
第9页 / 共18页

第10页 / 共18页
试读已结束,还剩8页,您可下载完整版后进行离线阅读
THE END
XM-N502SERVICE MANUALCanadian ModelAEP ModelVer.1.02013.07UK ModelEModelSPECIFICATIONSCircuit systemOTL (output transformerless)Frequency responsecircuit5Hz -50 kHz(dB)Pulse power supplyHarmonicdistortionInputsRCA pinjacks0.05%orless (at 1 kHz,4)High level input connectorLow-pass filter80 Hz,18 dB/oct(E and Indian models only)Input level adjustment rangePower requirements0.3-6V (RCA pin jacks)12VDCcar batter2.8-12V (High level input)(negative ground)(E and Indian models only)Power supply voltageOutputsSpeaker terminals10.5-16VSpeakerimped由nceat rated output:15 A2-8n(stereo】(40,65W×214-80(when used as a bridgingRemote input:1 mAamplifier)DimensionsApprox.271X55×185mmMaximum output(w/h/d)not incl projecting parts150w×2at4nand controls500 W(BTL at 4MassApprox.1.5 kg notincl.Rated outputaccessories(supply voltage at14.4V,20也-20k也,1%THDjSupplied accessories65W×2at4n创Mounting screws (4)85 Wx 2 at 20)High levelinput cord (1)175 W(BTL,at 4Q)(E and Indian models only)Protection cap(1)Design and specifications are subject to changewithout notice.NOTES ON CHIP COMPONENT REPLACEMENTNever reuse a disconnected chip component.Notice that the minus side ofa tantalum capacitor may be dam-aged by heat.STEREO POWER AMPLIFIER9-893-785-012013G33-1Sony Corporation©2013.07Published by Sony Techno Create CorporationSONY
请登录后查看评论内容