ABB机器人MultiMove说明书手册

ABB机器人MultiMove说明书手册-找手册网
ABB机器人MultiMove说明书手册
此内容为付费资源,请付费后查看
1921
付费资源

第1页 / 共96页

第2页 / 共96页

第3页 / 共96页

第4页 / 共96页

第5页 / 共96页

第6页 / 共96页

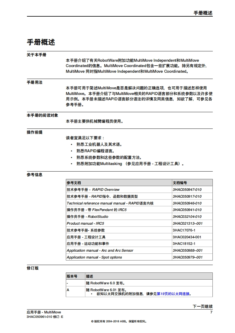
第7页 / 共96页

第8页 / 共96页

第9页 / 共96页

第10页 / 共96页
试读已结束,还剩86页,您可下载完整版后进行离线阅读
THE END
ABBROBOTICS应用手册MultiMove
喜欢就支持一下吧
评论 抢沙发

请登录后发表评论

    请登录后查看评论内容