

第1页 / 共8页

第2页 / 共8页

第3页 / 共8页
试读已结束,还剩5页,您可下载完整版后进行离线阅读
THE END
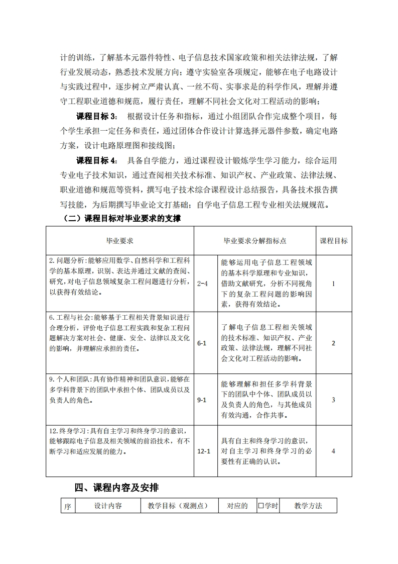
《电子技术综合课程设计》课程教学大纲(Integrated Course Design of Electronic Technology)主撰:冯晓华审核:任安虎批准:赵黎课程基本信息课程课程编码2058名称电子技术综合课程设计学分周数1设计课程设计☑项目设计口类型先修电路、模拟电子技术、开课学期4课程数字电子技术适用劳动教育依是☑专业电子信息工程香口托课程课程负开课责人张海宁电子信息工程学院单位二、课程简介电子技术综合课程设计是《模拟电子技术基础》和《数字电子技术基础》课程理论教学后对学生电子技术应用能力进行培养的综合性实践训练环节。课程通过对电子产品或系统的设计方案选择、电路设计计算、实际安装调试、资料整理、撰写设计报告等环节,培养学生对电子产品或系统的结构及功能的抽象分析能力:电子电路的设计能力:电子技术工程实践能力:具备查阅资料、综合运用理论知识解决实际问题的能力:通过实际安装调试培养学生具有工程设计的一般组织、实践操作、团队合作、创新意识能力、严谨的科学作风和吃苦耐劳的劳动精神。三、课程目标及其对毕业要求的支撑(一)课程目标课程目标1:能够掌握电子技术知识,具备一般电子电路分析和设计的基本方法。根据设计任务和指标,确定电路方案,设计电路原理图和接线图:具备熟练使用电子仪器的能力,并能够使用其辅助分析电路中的问题:具备电子电路的安装、布线、调试和排障等基本技能:具备独立分析、解决问题的能力:课程目标2:具备查阅电子信息领域资料的能力,通过电子技术综合课程设
请登录后查看评论内容