教学整合考核纲要

教学整合考核纲要新质力文库 - 聚焦新质生产力发展的数字化知识库_行业洞察 / 理论成果 / 实践指南免费下载新质力文库
教学整合考核纲要
此内容为付费资源,请付费后查看
1619
立即购买
您当前未登录!建议登陆后购买,可保存购买订单
付费资源

第1页 / 共32页

第2页 / 共32页

第3页 / 共32页
试读已结束,还剩29页,您可下载完整版后进行离线阅读
THE END
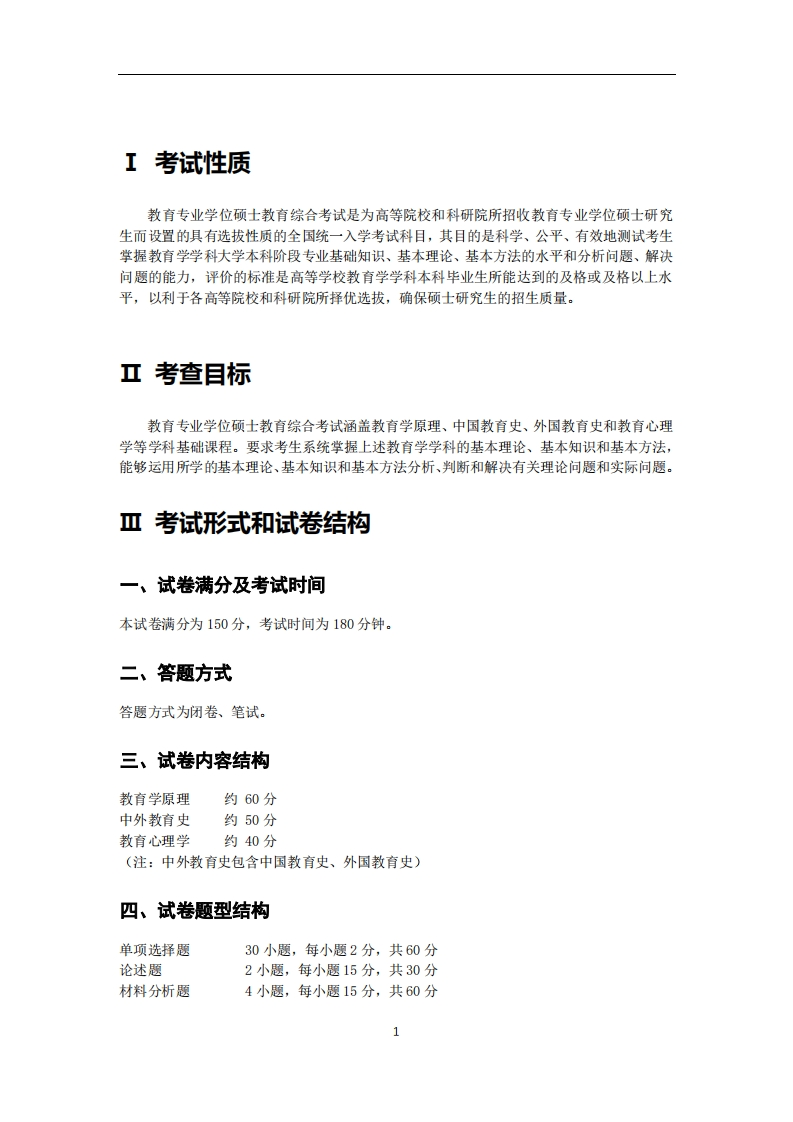
全国硕士研究生招生考试教育专业学位硕士教育综合考试大纲(2024年)教育部教育考试院
喜欢就支持一下吧
评论 抢沙发

请登录后发表评论

    请登录后查看评论内容