

第1页 / 共5页
试读已结束,还剩4页,您可下载完整版后进行离线阅读
THE END
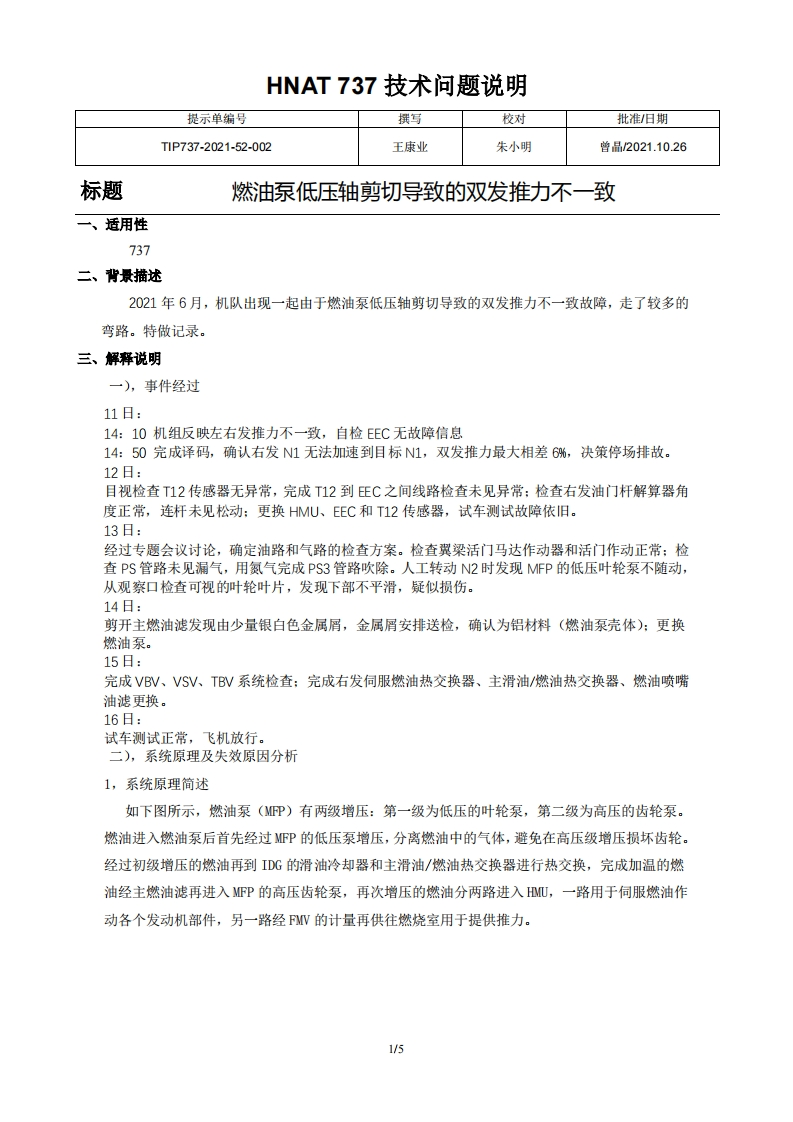
HNAT737技术问题说明提示单编号撰写校对批准/旧期T1P737-2021-52-002王康业朱小明曾品2021.10.26标题燃油泵低压轴剪切导致的双发推力不一致一、适用性737二、背景描述2021年6月,机队出现一起由于燃油泵低压轴剪切导致的双发推力不一致故障,走了较多的弯路。特做记录。三、解释说明一),事件经过11日:14:10机组反映左右发推力不一致,自检EEC无故障信总14:50完成译码,确认右发N1无法加速到目标N1,双发推力最大相差6%,决策停场排故。12日:目视检查T12传感器无异常,完成T12到正C之间线路检查未见异常:检查右发油门杆解算器角度正常,连杆未见松动:更换HMU、EEC和T12传感器,试车测试故障依旧。13日:经过专题会议讨论,确定油路和气路的检查方案。检查翼梁活门马达作动器和活门作动正常:检查PS管路未见漏气,用氮气完成PS3管路吹除。人工转动N2时发现MFP的低压叶轮泵不随动,从观察口检查可视的叶轮叶片,发现下部不平滑,疑似损伤。14日:剪开主燃油滤发现由少量银白色金属屑,金属屑安排送检,确认为铝材料(燃油泵壳体):更换燃油泵。15日:完成VBV、VSV、TBV系统检查:完成右发伺服燃油热交换器、主滑油/燃油热交换器、燃油喷嘴油滤更换。16日:试车测试正常,飞机放行。二),系统原理及失效原因分析1,系统原理简述如下图所示,燃油泵(P)有两级增压:第一级为低压的叶轮泵,第二级为高压的齿轮泵。燃油进入燃油泵后首先经过MFP的低压泵增压,分离燃油中的气体,避免在高压级增压损坏齿轮。经过初级增压的燃油再到IDG的滑油冷却器和主滑油/燃油热交换器进行热交换,完成加温的燃油经主燃油滤再进入MFP的高压齿轮泵,再次增压的燃油分两路进入U,一路用于伺服燃油作动各个发动机部件,另一路经FW的计量再供往燃烧室用于提供推力。1/5
请登录后查看评论内容