高中教育

第13讲牛顿运动三定律-2020-2021学年高一物理同步课程讲义15讲(人教版必修第一册)新质力文库 - 聚焦新质生产力发展的数字化知识库_行业洞察 / 理论成果 / 实践指南免费下载新质力文库

第13讲牛顿运动三定律-2020-2021学年高一物理同步课程讲义15讲(人教版必修第一册)

高一上物理(必修一)秋季课程讲义(共15讲)第13讲牛顿运动三定律(含答案及详解)一.知识要点知识点1牛顿第一定律1.内容:一切物体总保持除非作用在它上面的力迫使它改变这种状态。这就是牛顿第一...
第12课时 机械振动和机械波_4新质力文库 - 聚焦新质生产力发展的数字化知识库_行业洞察 / 理论成果 / 实践指南免费下载新质力文库

第12课时 机械振动和机械波_4

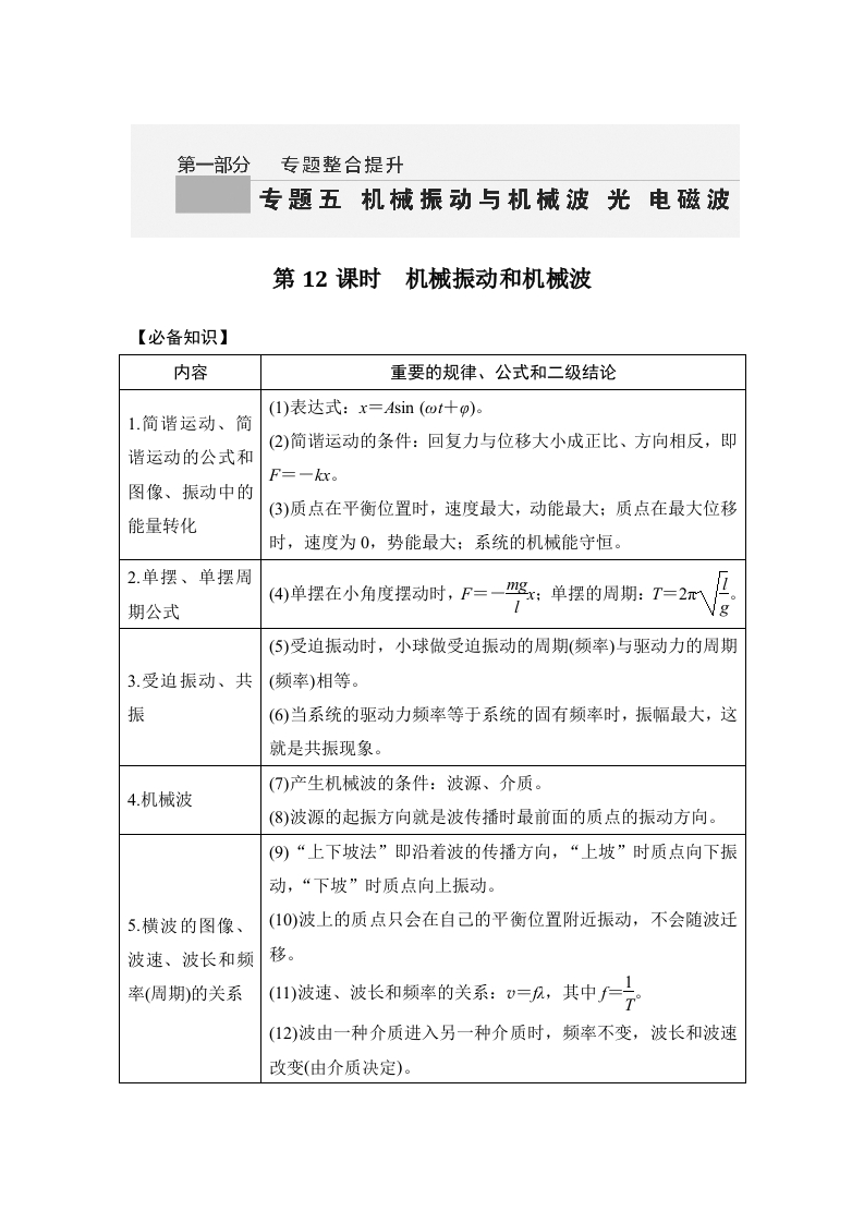
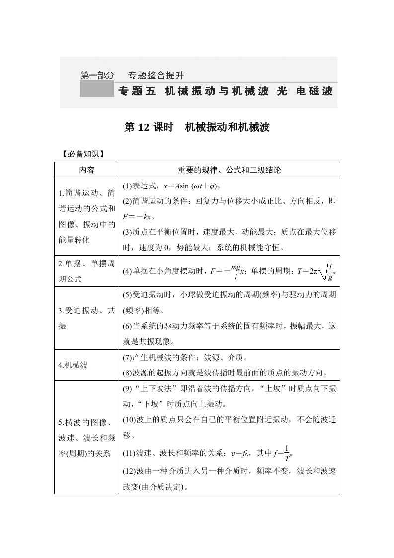
第一部分专题整合提升专题五机械振动与机械波光电磁波第12课时机械振动和机械波【必备知识】内容重要的规律、公式和二级结论(1)表达式:x=Asin(ot十p)。1.简谐运动、简(2)简谐运动的条件:回复...
第12课时 机械振动和机械波_3新质力文库 - 聚焦新质生产力发展的数字化知识库_行业洞察 / 理论成果 / 实践指南免费下载新质力文库

第12课时 机械振动和机械波_3

第一部分专题整合提升专题五机械振动与机械波光电磁波第12课时机械振动和机械波【必备知识】内容重要的规律、公式和二级结论(1)表达式:x=Asin(ot十p)。1.简谐运动、简(2)简谐运动的条件:回复...
第12课时 机械振动和机械波_2新质力文库 - 聚焦新质生产力发展的数字化知识库_行业洞察 / 理论成果 / 实践指南免费下载新质力文库

第12课时 机械振动和机械波_2

第一部分专题整合提升专题五机械振动与机械波光电磁波第12课时机械振动和机械波【必备知识】内容重要的规律、公式和二级结论(1)表达式:x=Asin(ot+p)。1.简谐运动、简谐运(2)简谐运动的条件:回...
第12课时 机械振动和机械波新质力文库 - 聚焦新质生产力发展的数字化知识库_行业洞察 / 理论成果 / 实践指南免费下载新质力文库

第12课时 机械振动和机械波

第12课时i机械振动和机械波(分值:100分)选择题1~8题,每小题7分,共56分。A级基础保分练1.(2024·江苏镇江期中)主动降噪耳机能自动感知周围的环境声,主动发出声音与噪声相互抵消,降低噪声,...
第12讲动态平衡问题-2020-2021学年高一物理同步课程讲义15讲(人教版必修第一册)新质力文库 - 聚焦新质生产力发展的数字化知识库_行业洞察 / 理论成果 / 实践指南免费下载新质力文库

第12讲动态平衡问题-2020-2021学年高一物理同步课程讲义15讲(人教版必修第一册)

高一上物理(必修一)秋季课程讲义(共15讲)第12讲动态平衡问题(含答案及详解)一.知识要点知识点1图解法通过平行四边形的邻边和对角线长短的关系或变化情况,做一些较为复杂的定性分析,适用于以...
第11课时 电磁感应规律的综合应用_4新质力文库 - 聚焦新质生产力发展的数字化知识库_行业洞察 / 理论成果 / 实践指南免费下载新质力文库

第11课时 电磁感应规律的综合应用_4

第11课时电磁感应规律的综合应用【必备知识】内容重要的规律、公式和二级结论1.电磁感应(1)磁通量:中=BS,它是标量,但有正负。现象、磁通(2)感应电流的产生条件是:①闭合回路:②磁通量发生变...
第11课时 电磁感应规律的综合应用_3新质力文库 - 聚焦新质生产力发展的数字化知识库_行业洞察 / 理论成果 / 实践指南免费下载新质力文库

第11课时 电磁感应规律的综合应用_3

第11课时电磁感应规律的综合应用【必备知识】内容重要的规律、公式和二级结论1.电磁感应(1)磁通量:中=BS,它是标量,但有正负。现象、磁通(2)感应电流的产生条件是:①闭合回路:②磁通量发生变...
第11课时 电磁感应规律的综合应用_2新质力文库 - 聚焦新质生产力发展的数字化知识库_行业洞察 / 理论成果 / 实践指南免费下载新质力文库

第11课时 电磁感应规律的综合应用_2

第11课时电磁感应规律的综合应用【必备知识】内容重要的规律、公式和二级结论1.电磁感应现象、(I)磁通量:Φ=BS,它是标量,但有正负。磁通量(2)感应电流的产生条件是:①闭合回路:②磁通量发生...
第11课时 电磁感应规律的综合应用新质力文库 - 聚焦新质生产力发展的数字化知识库_行业洞察 / 理论成果 / 实践指南免费下载新质力文库

第11课时 电磁感应规律的综合应用

第11课时电磁感应规律的综合应用(分值:100分)选择题1~9题,每小题8分,共72分.A级基础保分练1.(2024江苏无锡期末)某自发电门铃原理如图1。N匝线圈绕在固定的铁芯上,初始时右侧强磁体S极与线圈...